普健生物(武汉)科技有限公司 服务热线: 18162686757
 
公司首页 公司介绍 公司动态 产品展厅 证书荣誉 联系方式 在线留言
 
 
NEWS新闻资讯

04|信号通路指标系列:cGAS–STING 通路篇——DNA 识别与抗病毒应答

发表时间:2026-01-29

1. cGAS–STING 通路在“指标库”里的定位

cGAS–STING 通路是近年来病毒学、肿瘤免疫、放疗敏感性和自身炎症研究中的高频信号轴: 胞质 DNA(来源于 DNA 病毒、线粒体损伤、核 DNA 泄漏或微核等)被 环状 GMP-AMP 合成酶(cyclic GMP-AMP synthase,cGAS识别后合成 2′3′-环状 GMP-AMP2′3′-cGAMP,激活内质网膜上的 干扰素基因刺激蛋白(stimulator of interferon genes,STING, 随后驱动 TANK 结合激酶 1(TANK-binding kinase 1,TBK1干扰素调节因子 3interferon regulatory factor 3,IRF3核因子 κBNuclear Factor kappa B,NF-κB,诱导 干扰素interferon beta,IFN-β 和一系列 干扰素刺激基因(interferon-stimulated genes,ISGs

本篇只关心:cGAS–STING 通路要测哪些指标?各自代表什么?在什么实验平台上最好用?

快速印象: 可以把 cGAS–STING readout 拆成三段: DNA 感知(cGAS/cGAMP)→ STING–TBK1–IRF3 激活 → IFN-β / ISGs / CXCL10 等下游输出, 必要时再加上 NF-κB 支路(炎症因子输出)。
新闻图片1
图1. cGAS–STING 信号轴关键步骤(示意图):DNA 感知 → STING 激活与转运 → TBK1/IRF3 与 NF-κB → IFN-β/ISGs 输出。 来源:Han 等,PLOS Pathogens(2024),Figure 8(开放获取,CC BY)。
 

2. 一眼看懂:cGAS–STING 通路核心 readout 列表

指标 常用位点 / 读出 代表意义 推荐样本 / 方法 使用提示
cGAS 表达与定位 cGAS 总蛋白;胞质 / 微核内 cGAS 斑点 细胞是否具备 DNA 感知能力;微核或损伤 DNA 是否被 cGAS “包裹” 免疫印迹(Western blot);免疫荧光 / 共聚焦 放疗或基因不稳模型里,cGAS 在微核上形成斑点,叙事非常直观
cGAMP 水平 胞内 2′3′-cGAMP 含量 cGAS 催化活性的直接产物(机制性 readout) 液相色谱-串联质谱(LC–MS/MS);cGAMP 检测试剂盒 适合验证 cGAS 突变或抑制剂是否真正影响“酶活”
STING 总蛋白与定位 STING 总蛋白;STING 从内质网向高尔基体/囊泡结构转运(puncta) 细胞是否具备 STING 轴;激活时出现“周核斑点”常有说服力 免疫印迹;免疫荧光 / 共聚焦 建议配合高尔基体标记(如 GM130)辅助解释“转运”
STING 磷酸化 p-STING(人 Ser366;鼠 Ser365) STING 激活状态 readout 免疫印迹 通常与 p-TBK1、p-IRF3 联合检测,构成“轴是否被拉起”的证据链
TBK1 激活 p-TBK1(Ser172) 关键枢纽激酶是否被激活 免疫印迹 TBK1 也可被其他模式识别受体通路激活,需结合 STING/IRF3 指标定位输入来源
IRF3 激活 p-IRF3(Ser396/Ser386);IRF3 二聚化或核转位 IRF3 是否进入转录激活状态(IFN-β 关键上游) 免疫印迹(单体/二聚体);免疫荧光(核转位) “p-IRF3 + IFN-β/ISGs”通常是最被接受的组合
NF-κB 支路 p-p65(Ser536)、IκBα 降解 STING 激活引发炎症支路(与 IFN 轴并行) 免疫印迹 如果课题偏“炎症 + 干扰素混合表型”,建议把 NF-κB readout 纳入 panel
IFN-β 输出 IFNB1 转录水平;IFN-β 蛋白分泌量 “轴最终有没有输出”的关键 readout 实时定量 PCR;酶联免疫吸附试验(ELISA) 常与 ISGs 联用,增强稳定性(单看 IFN-β 有时波动大)
ISGs 与趋化因子 ISG15、MX1、OAS1、CXCL10(IP-10)等 反映 I 型干扰素信号的扩增 实时定量 PCR;ELISA(CXCL10 等) CXCL10 常用于肿瘤免疫场景中描述“免疫募集能力”
负调控因子 TREX1、USP18 等表达 限制通路、避免自身炎症的负反馈 实时定量 PCR;免疫印迹 放疗场景下 TREX1 上调可能“钝化”cGAS–STING 输出,值得单独监测

 

3. 组合搭配思路:按 DNA 来源与模型类型选 panel

cGAS–STING 被激活的 DNA 来源很多:外源 DNA(病原体 / 转染)、内源 DNA(微核、线粒体 DNA 泄漏)、 放疗或化疗诱导 DNA 损伤等。Panel 设计建议围绕DNA 来源 + 模型类型来选,而不是把所有 ISGs 一次性测完。

 

3.1 Panel A:poly(dA:dT) / 双链 DNA 转染急性刺激

  • 推荐组合:p-STING(Ser366)+ p-TBK1(Ser172)+ p-IRF3(Ser396)+ IFNB1(实时定量 PCR)/ IFN-β(ELISA)
  • 适用问题:细胞对胞质 DNA 是否敏感?上游 cGAS–STING 轴是否完整?
  • 读图习惯:早期(0.5–4 小时)看磷酸化;中后期(4–8 小时)看 IFN-β/ISGs 输出。

 

3.2 Panel B:DNA 病毒感染 / STING 激动剂药效

  • 推荐组合:STING 定位(免疫荧光)+ p-TBK1/p-IRF3(免疫印迹)+ IFN-β + CXCL10
  • 适用问题:感染或给药是否通过 cGAS–STING 轴驱动 I 型干扰素与趋化因子?
  • 读图习惯:STING 出现周核斑点(puncta),同时 p-IRF3 上升并伴随 IFN-β/CXCL10 上调。

 

3.3 Panel C:放疗 / DNA 损伤诱导免疫原性

  • 推荐组合:cGAS 微核斑点 + STING 转位 + p-TBK1/p-IRF3 + CXCL10/ISG15
  • 适用问题:放疗或 DNA 损伤药是否通过“微核 → cGAS–STING”把肿瘤从“冷”推向“热”?

 

3.4 Panel D:cGAS / STING / TBK1 抑制剂或遗传敲除验证

  • 推荐组合:p-STING + p-TBK1 + p-IRF3 + IFN-β/ISGs ± p-p65NF-κB 支路)
  • 适用问题:候选干预是否真在 cGAS–STING–TBK1–IRF3 轴上起作用?

新闻图片2

图2. cGAS–STING 通路“指标 × 平台”匹配矩阵(自制示意图):用于快速选 panel,不涉及第三方版权。

4. 不同实验平台怎么选 cGAS–STING 指标?

4.1 免疫印迹(Western blot):IFN 轴“三件套”最省心

  • 核心三件套:p-STING(Ser366)+ p-TBK1(Ser172)+ p-IRF3(Ser396)
  • 建议补充:STING 总蛋白、cGAS、p-p65NF-κB 支路)、TREX1(负调控)
  • 时间窗口:0.5–4 小时抓磷酸化峰值最关键,建议做 0、0.5、1、2、4 小时梯度

 

4.2 免疫荧光 / 共聚焦:看“微核 cGAS”与“STING 周核斑点”

  • 优势:图像层面把“DNA 从哪里来、被谁识别、信号在哪里被拉起”讲清楚。
  • 推荐组合:cGAS、STING、IRF3(核转位),配合 DAPI;放疗场景可加 γH2AX

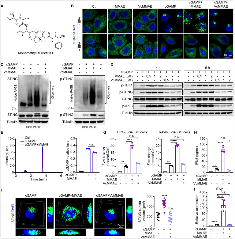
新闻图片3

图3. STING 信号激活的代表性实验示例(含细胞成像与免疫印迹等面板)。 来源:Han 等,PLOS Pathogens(2024),Figure 4(开放获取,CC BY)。

 

4.3 实时定量 PCR / ELISA:用“输出指标”把信号落到功能上

  • 实时定量 PCRIFNB1、ISG15、MX1、OAS1、CXCL10
  • ELISAIFN-β、CXCL10(IP-10)等可分泌 readout
  • 联用逻辑:先用 p-TBK1/p-IRF3 确认“轴被拉起”,再用 IFN-β/ISGs 证明“功能输出”

 

4.4 报告基因:药物筛选与机制拆分的“放大器”

  • 常用报告:IFN-β promoter-lucISRE-lucNF-κB-luc
  • 用途:区分“主要走 IRF3–IFN 轴”还是“NF-κB 主导炎症输出”

新闻图片4

图4. 典型采样时间窗示意(自制):0.5–4 小时优先抓磷酸化 readout;4–8 小时更适合看 IFN-β/ISGs 输出。

 

 

5. 小结:cGAS–STING 通路的「必备四件套」

如果只想用最少的指标覆盖 cGAS–STING 通路,建议优先考虑:

  • p-STING(Ser366)+ STING 总蛋白:作为 STING 激活与表达的基础 readout。
  • p-TBK1(Ser172)+ p-IRF3(Ser396):作为 IFN 轴的核心双磷酸化 readout。
  • IFN-β + CXCL10:作为可分泌的功能 readout,便于用 ELISA / 实时定量 PCR 评估强度。
  • 一个定位 readout(cGAS 微核或 STING 斑点):用于把机制讲清楚并提高图像说服力。

 

参考文献(均可在 PubMed 检索)

1、Ishikawa H, Ma Z, Barber GN. STING regulates intracellular DNA-mediated, type I interferon-dependent innate immunity. Nature. 2009;461(7265):788-792. DOI

2、Sun L, Wu J, Du F, Chen X, Chen ZJ. Cyclic GMP-AMP synthase is a cytosolic DNA sensor that activates the type I interferon pathway. Science. 2013;339(6121):786-791. DOI

3、Wu J, Sun L, Chen X, et al. Cyclic GMP-AMP is an endogenous second messenger in innate immune signaling by cytosolic DNA. Science. 2013;339(6121):826-830. DOI

4、Ablasser A, Goldeck M, Cavlar T, et al. cGAS produces a 2′-5′-linked cyclic dinucleotide second messenger that activates STING. Nature. 2013;498(7454):380-384. DOI

5、Tanaka Y, Chen ZJ. STING specifies IRF3 phosphorylation by TBK1 in the cytosolic DNA signaling pathway. Science Signaling. 2012;5(214):ra20. DOI

6、Konno H, Konno K, Barber GN. Cyclic dinucleotides trigger ULK1 (ATG1) phosphorylation of STING to prevent sustained innate immune signaling. Cell. 2013;155(3):688-698. DOI

7、Motwani M, Pesiridis S, Fitzgerald KA. DNA sensing by the cGAS–STING pathway in health and disease. Nature Reviews Genetics. 2019;20(11):657-674. DOI

8、Hopfner K-P, Hornung V. Molecular mechanisms and cellular functions of cGAS–STING signalling. Nature Reviews Molecular Cell Biology. 2020;21(9):501-521. DOI


联系方式
微信扫一扫

返回顶部