普健生物(武汉)科技有限公司 服务热线: 18162686757
 
公司首页 公司介绍 公司动态 产品展厅 证书荣誉 联系方式 在线留言
 
 
NEWS新闻资讯

abinScience助力浙江大学团队NbPro技术揭示NELF凝聚体动态调控热应激转录重启

发表时间:2026-04-01

在真核生物中,RNA聚合酶 II(RNA Pol II)的转录过程受到严格调控,RNA Pol II在起始后,往往会停留在启动子附近,形成所谓的“启动子近端暂停(Promoter-proximal pausing)”。这一过程由负延伸因子(NELF)和DRB敏感性诱导因子(DSIF)共同维持,对精准控制基因表达至关重要。已有研究发现热应激会诱导NELF形成核凝聚体,但这类凝聚体的动态调控机制及其与转录适应的关联仍不明确,且NELF在热应激转录抑制中的具体作用存在争议。

此外,传统邻近标记技术在研究应激条件下生物分子凝聚体时,存在融合标签干扰蛋白功能、标记半径过大或时间分辨率低等局限,制约了凝聚体邻近蛋白质组的精准解析。近期,浙江大学卢华松团队在《Molecular Cell》发文“HSPA1A and DNAJB1 regulate NELF condensate dynamics to safeguard transcriptional recovery under heat stress”,开发新型邻近标记技术NbPro,鉴定出HSPA1A与DNAJB1是NELF凝聚体核心调控因子,二者通过特异性结合维持NELF凝聚体动态可逆,调控NELFA磷酸化循环与染色质结合,稳定RNA Pol II启动子近端暂停,保障热应激后转录高效恢复。

Figure 1. Graphical abstract

开发新型邻近标记技术NbPro,精准捕捉凝聚体内的分子近邻

为克服传统APEX2融合标记技术的缺陷,研究团队开发了基于纳米抗体的邻近标记策略NbPro。通过抗ALFA纳米抗体与APEX2融合,在细胞固定后靶向 ALFA标签修饰的目标蛋白,实现原位生物素化。实验证实NbPro-1具有更强的过氧化物酶活性,且通过添加蔗糖和DTT可有效缩小标记半径。NbPro克服了传统技术对蛋白质功能的干扰,提升了空间分辨率,是解析生物分子凝聚体邻近蛋白组的可靠工具。

Figure 2. NbPro的建立

鉴定热应激下NELF凝聚体的核心组分:HSPA1A与DNAJB1

利用NbPro技术对热应激(HS)和非热应激(NHS)条件下NELFA凝聚体的邻近蛋白组进行分析,共鉴定出728个特异性富集蛋白。GO功能富集分析显示,这些蛋白高度富集于染色质结合、转录延伸等过程。邻近连接实验(PLA)与荧光共定位实验进一步证实,分子伴侣HSPA1A和DNAJB1在热应激下与 NELFA紧密结合。明确了分子伴侣HSPA1A和DNAJB1是热应激诱导的NELF凝聚体的核心组成部分。

Figure 3. 在HS应力下对NELF凝聚物的NbPro分析

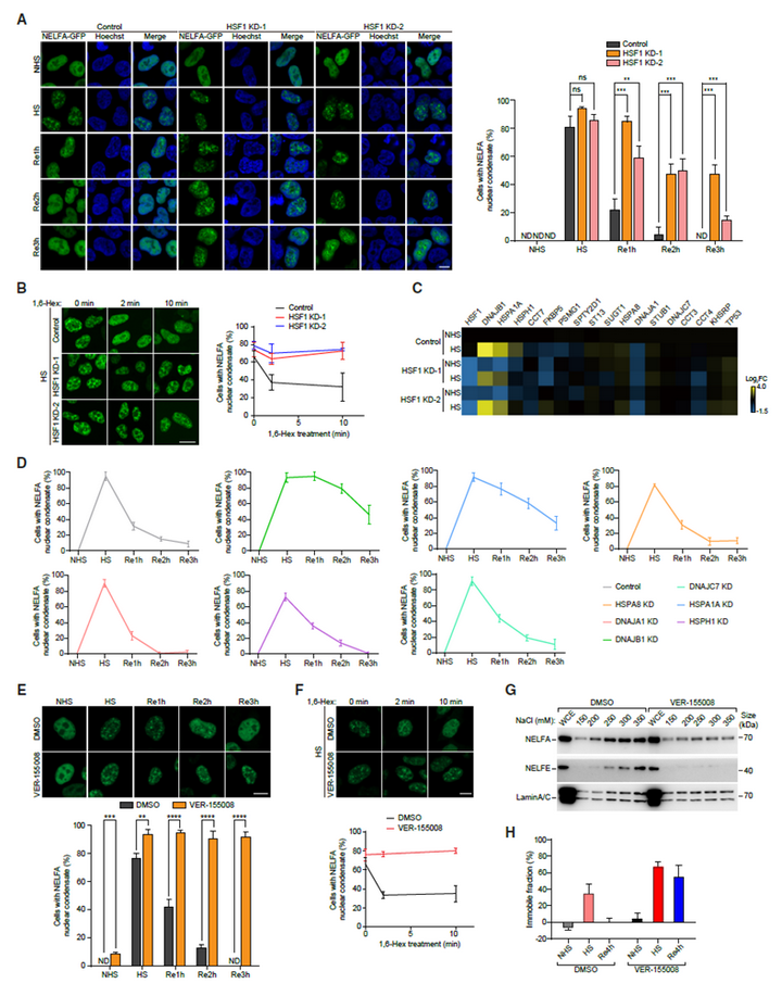
HSF1-HSPA1A/DNAJB1轴维持凝聚体的液体样动态

实验发现,NELF与HSF1形成的凝聚体在空间上相互独立,HSF1敲低(KD)不影响热应激诱导的NELF凝聚体形成,但会导致恢复阶段凝聚体持续存在、无法溶解。1,6-己二醇处理及FRAP实验显示,当HSF1-HSPA1A/DNAJB1轴受损时,NELF凝聚体对己二醇产生抗性,且NELFA的流动性显著下降,表明凝聚体由液态转变为凝胶或固体状。结果表明HSF1通过诱导分子伴侣HSPA1A/DNAJB1的表达,维持NELF凝聚体的液体样动态和可逆性,防止异常聚集。

Figure 4. HSF1-HSPA1A/DNAJB1轴维持HS诱导的NELF凝聚体的可逆性

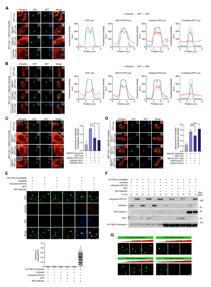
DNAJB1介导HSPA1A招募与相分离抑制机制

通过LacO/LacI tethering实验,研究者发现NELFA的触手结构域(Tentacle domain)负责招募分子伴侣。进一步研究证实,DNAJB1的C端结构域(CTD)与该触手结构域结合,进而介导HSPA1A的招募。体外液滴形成实验显示,HSPA1A与DNAJB1协同作用可显著抑制NELFA的液-液相分离,提升液滴流动性。DNAJB1作为共伴侣,通过与NELFA触手结构域结合并招募HSPA1A,协同调控NELF凝聚体的动态特性。

Figure 5. DNAJB1与NELFA触手结构域之间的相互作用促进HSPA1A整合到NELF凝聚物中

凝聚体动力学对NELFA磷酸化循环的调控

Phos-tag凝胶分析显示,热应激诱导NELFA发生依赖MEK1/2通路的动态磷酸化。实验证明,当HSPA1A/DNAJB1功能缺失导致凝聚体动力学受损(无法解离)时,恢复阶段的NELFA去磷酸化过程被显著阻断。HSPA1A/DNAJB1通过调控NELF凝聚体解离,促进磷酸酶对NELFA的去磷酸化,维持磷酸化循环的平衡。

Figure 6. 受损的NELF凝聚体动力学导致持续的NELFA磷酸化

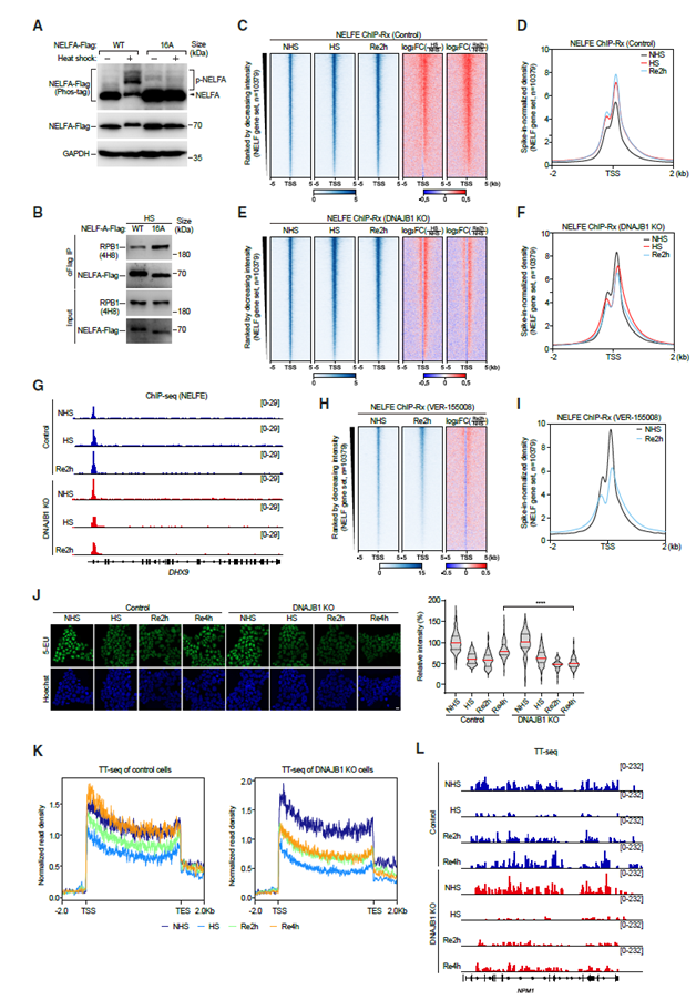
NELF凝聚体作为转录质检点保障转录恢复

通过构建NELFA的16A突变体(突变16个潜在磷酸化位点),ChIP-Rx、TT-seq及GRO-seq联合分析显示,DNAJB1缺失或HSP70抑制会削弱NELF在启动子区的结合,导致RNA Pol II从暂停位点异常逃逸。这些逃逸的复合物是非生产性的,最终导致热应激后的转录完成率显著降低。NELF介导的暂停并非单纯的转录抑制,而是作为质量控制检查点,通过阻止未成熟RNA Pol II异常逃逸,保障转录保真度。

Figure 7. 伴侣蛋白依赖的NELF凝聚体动力学对于NELF与染色质结合以及HS后的转录恢复是必需的

NELF凝聚体动态调控转录恢复,HSPA1A/DNAJB1功能缺失导致RNA Pol II异常逃逸和转录恢复受损

C??H??N?O?(5-EU)标记及瞬时转录组测序(TT-seq)实验显示,NELF对热应激初期的转录抑制并非必需,但对恢复阶段的转录重激活至关重要。DNAJB1缺失导致NELF介导的“暂停”机制失效,RNA Pol II从位点异常逃逸至基因体。这些逃逸的Pol II呈现非生产性,导致伸长指数(EI)无法回升,严重影响转录恢复。表明NELF介导的暂停是转录保真度的关键检查点,通过阻止未成熟RNA Pol II异常逃逸保障转录重启。

Figure 8. NELF介导的RNA聚合酶II暂停被破坏,导致未成熟RNA聚合酶Ⅱ从暂停位点逃脱,从而影响HS后的有产出转录重启

结论

本研究通过开发新型邻近标记技术NbPro,克服了传统融合标签的功能干扰,实现了对应激条件下生物分子凝聚体的高分辨率原位解析。研究揭示了HSF1-HSPA1A/DNAJB1-NELF调控轴,证实分子伴侣通过结合NELFA触手结构域及维持磷酸化循环平衡,保障了NELF凝聚体的液体样动态与可逆性。

abinScience实验支持

abinScience为实验提供了核酸酶(Benzonase nuclease,货号 JN844012),用于染色质组分免疫沉淀(Chromatin fraction IP)实验中,可高效消化染色质相关核酸,助力分离并富集与目标蛋白结合的染色质片段,为后续免疫沉淀及蛋白质相互作用分析提供了关键技术支撑。

需要NELF或热应激研究工具?

abinScience提供高活性Benzonase nuclease(JN844012)及其他转录调控、相分离相关重组蛋白与抗体,支持邻近标记、ChIP、FRAP及Western Blot实验。

立即询价  技术咨询

联系邮箱:info@abinscience.com | 电话:027--87433958

联系方式
微信扫一扫

返回顶部