普健生物(武汉)科技有限公司 服务热线: 18162686757
 
公司首页 公司介绍 公司动态 产品展厅 证书荣誉 联系方式 在线留言
 
 
NEWS新闻资讯

FungiGuard:人工智能精准识别植物抗真菌肽,abinScience抗体助力实验验证与绿色农业发展

发表时间:2026-03-27

长期以来,农业真菌病害防控高度依赖化学杀菌剂,但其过度使用引发了环境污染、农药残留及病原菌耐药性等问题,严重制约绿色农业发展,挖掘植物天然抗病资源成为绿色防控策略的核心方向。在漫长的进化中,植物进化出了一套精密的先天免疫系统,其中抗真菌肽(Antifungal Peptides, AFPs)是核心防御组分。AFPs通常由2到100个氨基酸组成,通过破坏真菌细胞膜、抑制细胞壁合成等多种机制发挥作用。然而,由于植物AFPs序列相似性低、长度短,传统生物信息学方法(如BLAST)在识别新型AFPs时面临巨大挑战。为了挖掘隐藏在基因组中的防御潜力,上海交通大学余祥团队在Genome Biology上发表了一篇题为“FungiGuard: identification of plant antifungal peptides with artificial intelligence”的论文,该研究开发了专门针对植物AFPs的人工智能模型——FungiGuard,可高效精准挖掘短开放阅读框或非经典开放阅读框中的植物抗真菌肽,为该难题提供了全新技术方案。

构筑“最强大脑”:多模型集成于性能评估

研究者首先从PlantPepDB数据库中筛选出506个高置信度植物AFPs和2,638个非AFPs肽段作为训练集。他们测试了包括长短期记忆网络(LSTM)、双向LSTM、引入注意力机制的变体以及随机森林(RFC)等多种机器学习模型。在独立测试集上,RFC表现最强(AUC为0.93);而通过五模型多数投票机制集成的FungiGuard框架,其预测精准度(Precision)大幅提升至89.58%,显著优于现有的通用型AFP预测工具AFP-MFL。

新闻图片1

Figure 1. FungiGuard在植物AFP分类中的架构与性能

 

 

植物领域特定优化的性能超越

研究者将FungiGuard与当时的通用型抗菌肽预测工具AFP-MFL进行了横向对比,发现AFP-MFL在处理植物源肽段时假阳性率高达66.5%,而 FungiGuard在同一测试集上的精确度是其三倍以上。这一结论证明了针对特定生物界(植物)进行领域特定优化的必要性,使得FungiGuard成为目前最适合植物科研领域的AFP识别工具。

新闻图片2

Figure 2. AFP-MFL模型与FungiGuard之间的性能比

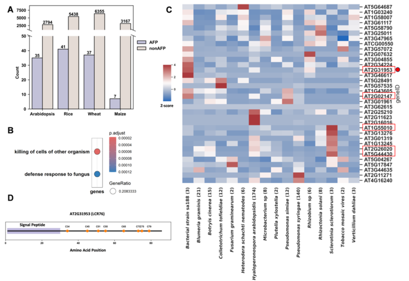
拟南芥基因组中新型防御分子的系统筛查

利用FungiGuard对拟南芥、小麦、水稻和玉米的短开放阅读框(sORFs)进行筛查,研究者在拟南芥中识别出35个高置信度AFP候选者,这些分子显著富集于“对真菌的防御反应”等生物过程。转录组分析进一步证实,诸如AT5G44430等先前未被标注为防御肽的基因,在受到真菌感染时表现出极强的上调特征,揭示了基因组中潜藏的大量功能性肽段。

新闻图片3

Figure 3. 通过FungiGuard从四种植物物种的短开放阅读框中鉴定AFP

拟从非编码区(NCPs)挖掘出抗病新成员AtcAFP5

研究者更进一步利用该模型扫描了过去被认为不编码蛋白质的基因组区域(如uORFs和dORFs),并成功鉴定出11个受灰霉病诱导的非规范肽段(NCPs),命名为AtcAFP1-11。通过体外实验和活体喷施验证,确认了其中一个名为AtcAFP5的肽段具有很好的抗真菌活性,其最低抑制浓度(MIC)为16 μmol/L,且能显著缩减叶片受病斑感染的面积。

新闻图片4

Figure 4. 鉴定和功能验证具有抗powdery mildew(Botrytis cinerea)活性的拟南芥非传统肽(NCPs)

基于随机序列生成拓展化学空间

为了探索自然界之外的AFP可能性,研究者模仿天然AFPs的氨基酸偏好(高半胱氨酸、高甘氨酸)生成了10,000个随机肽段,并由FungiGuard筛选出 514个潜在的高活性分子。统计分析发现,这些预测的AFPs与已知AFPs在二级结构(高α-螺旋占比)和等电点等物理化学性质上高度一致,这不仅验证了模型的泛化能力,也为人工合成抗真菌肽提供了设计模板。

新闻图片5

Figure 5. FungiGuard预测的AFP特征与植物小肽数据集中已知AFP的比较

 

研究局限性与未来展望

该研究也指出了现有局限性:训练集的植物肽物种多样性有限,存在一定的物种偏倚;实验验证仅针对灰霉病菌,尚未探究候选AFPs的广谱抗真菌活性。后续可通过扩大训练集、整合BERT/Mamba等先进模型进一步优化FungiGuard,同时开展多病原真菌的活性验证,并深入解析双功能AFPs的免疫调节分子机制,为其在农业生产中的实际应用奠定更坚实的基础。

abinScience 实验支持

abinScience为本研究提供了anti-GFP antibody(抗GFP抗体),实验作用:研究人员利用该抗体进行了Western Blot(免疫印迹)实验,以验证AtcAFP5与GFP融合蛋白在植物细胞中的稳定表达。帮助证实融合蛋白的正确表达及大小,为后续利用共聚焦显微镜观察AtcAFP5在真菌和植物细胞中的定位、阐明其破坏真菌细胞膜的作用机制提供了核心的实验证据。

需要植物抗真菌肽研究工具?

abinScience提供高品质抗GFP抗体及其他植物免疫相关重组蛋白与抗体,支持Western Blot、共聚焦显微镜、功能验证等实验。

立即询价技术咨询

联系邮箱:info@abinscience.com | 电话:027--87433958


联系方式
微信扫一扫

返回顶部