普健生物(武汉)科技有限公司 服务热线: 18162686757
 
公司首页 公司介绍 公司动态 产品展厅 证书荣誉 联系方式 在线留言
 
 
NEWS新闻资讯

AtaGenix定制anti-tauN368抗体助力hTau368阿尔茨海默病模型研究,揭示截短tau病理机制

发表时间:2025-11-07

研究背景

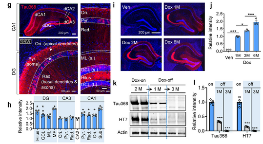
阿尔茨海默病(Alzheimer’s disease, AD)是老年人中最常见的神经退行性疾病,其主要特征是神经元内高度磷酸化的tau蛋白异常积累,导致神经纤维缠结(NFTs)形成并引发认知功能衰退。研究发现,截短的tau片段(如N1-368)在AD患者及老年小鼠脑中显著增加,促进了tau病理的进展。为模拟AD特异性tau病理,研究者开发了一种新型tet-on转基因小鼠模型(hTau368),可诱导表达截短的人类tau N1-368,引发海马区主导的tau积累、磷酸化、神经元丢失及认知障碍。

相关研究发表于Translational Neurodegeneration,DOI: 10.1186/s40035-023-00379-5。

AtaGenix定制anti-tauN368抗体助力hTau368阿尔茨海默病模型研究,揭示截短tau病理机制

 

研究需求

研究团队旨在建立并表征一种易于使用的阿尔茨海默病动物模型,具体需求包括:

  • 验证hTau368在海马区的可逆表达与分布特征;
  • 评估tau磷酸化、胶质细胞激活、突触退化及认知功能变化;
  • 研究截短tau对神经元生成及AD样病理形成的影响。

为实现精准检测,团队需使用高特异性的anti-tauN368抗体,以在Western blot(WB)及免疫荧光(IF)实验中准确识别截短tau片段。

 

技术挑战

anti-tauN368抗体需具备卓越的特异性与稳定性,以准确区分截短tau与全长tau并避免交叉反应;同时要求兼容多平台应用(WB、IF、IHC),减少非特异性信号干扰。针对海马不同亚区(CA1、DG)的tau积累,还需高灵敏度免疫检测手段以进行定量分析。

 

定制解决方案

  • 抗体开发策略:AtaGenix采用KLH偶联tau肽(Cys-358DNITHVPGGGN368)作为免疫原,免疫C57BL/6J小鼠,通过杂交瘤细胞融合与筛选制备单克隆抗体,并经Protein A/G亲和纯化,保证抗体纯度>95%。
  • 实验流程:利用优化的免疫策略和亚克隆筛选,制备高特异性anti-tauN368单克隆抗体,ELISA效价>1:64,000,适配WB与IF实验。
  • 验证手段:通过Odyssey成像系统与ImageJ软件分析hTau368在海马区的表达与磷酸化水平,验证抗体在检测截短tau聚集中的特异性;结合Morris水迷宫行为学测试及电子显微镜观察,确认截短tau引发的突触损伤与认知障碍。
  • 附加支持:AtaGenix提供完整的抗体质控报告(包括SDS-PAGE纯度、ELISA效价及批次一致性数据),并推荐最佳实验应用条件(如WB稀释比例1:1000、IF染色条件)。
 

对研究成果的贡献与影响

AtaGenix提供的高特异性anti-tauN368单克隆抗体在hTau368转基因小鼠研究中发挥了关键作用。研究借助该抗体验证了dox诱导下tau在海马区的可逆积累与磷酸化,并证实截短tau引起了胶质活化、神经元丢失及认知缺陷。抗体的高特异性与稳定性确保了实验结果的可靠性,助力团队揭示截短tau在AD病理机制中的作用,为tau靶向药物开发提供了新模型与实验依据。

AtaGenix定制anti-tauN368抗体助力hTau368阿尔茨海默病模型研究,揭示截短tau病理机制

hTau368在海马区的表达

 

关于我们

普健生物致力于提供高质量的蛋白与抗体定制开发、功能验证等一站式科研服务,助力科研团队高效推进项目研究。

联系方式
微信扫一扫

返回顶部