普健生物(武汉)科技有限公司 服务热线: 18162686757
 
公司首页 公司介绍 公司动态 产品展厅 证书荣誉 联系方式 在线留言
 
 
NEWS新闻资讯

普健生物定制抗体助力揭示肠道共生菌T6SS协同分泌机制:BtapC驱动竞争

发表时间:2025-12-02

在复杂的肠道微生物群落中,细菌种群之间的竞争决定着生态位的稳定与优势。Ⅵ型分泌系统(Type VI secretion system, T6SS)是革兰氏阴性菌中一种普遍存在的分泌装置,能够以接触依赖的方式将毒性效应蛋白注入竞争菌体,从而实现“同类厮杀”与生态主导。尽管已有研究揭示T6SS可装载多种类型的效应分子,但这些效应蛋白在同一次分泌事件中是否可以被协同装载、如何识别与释放、又如何实现功能协同,长期以来一直未有清晰的分子机制。本研究以人肠道共生菌 Bacteroides fragilis GS086 为模型,揭示了两种效应蛋白BtpeA与BtaeB在一个新的适配蛋白BtapC的协调下被协同分泌的完整过程,解析了四元复合物VgrG–BtpeA–BtaeB–BtapC的冷冻电镜结构,并阐明了其在肠道菌群竞争中的功能意义。这一发现不仅揭示了Bacteroidota门细菌T6SS系统的特殊演化模式,也为理解多效应蛋白共分泌提供了新的理论框架。

普健生物定制抗体助力揭示肠道共生菌T6SS协同分泌机制:BtapC驱动竞争

 

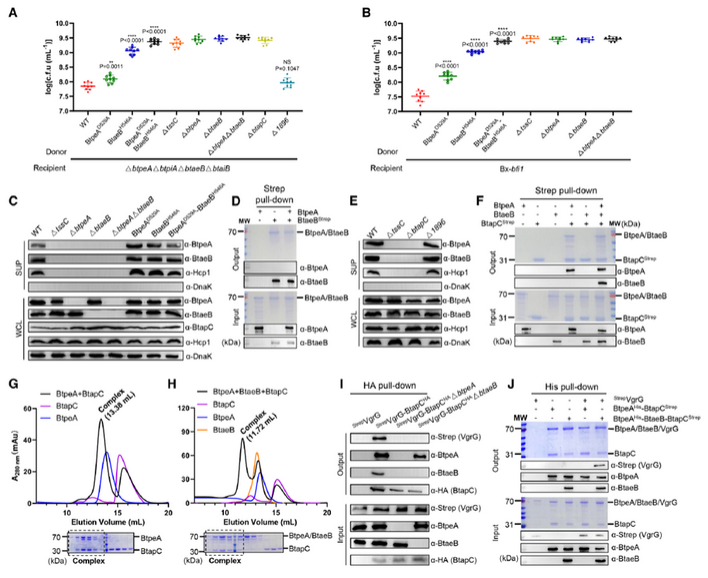
B. fragilis GS086中T6SS V2 基因座携带两种对种间竞争关键的效应因子

研究首先通过对B. fragilis GS086中T6SS V2位点的基因组比对发现,该区域包含两个潜在效应基因btpeA与btaeB,以及一个未注释的基因btapC。野生型菌株在与受体菌Bacteroides xylanisolvens共培养时表现出强烈的杀伤作用,而删除btpeA、btaeB或btapC中的任意一个基因后,杀伤作用完全丧失,与T6SS失活突变株相似。这一现象表明,三者之间存在功能依赖关系。进一步的免疫印迹实验显示,BtpeA与BtaeB的分泌均依赖T6SS核心成分Hcp,且在受体菌周质中过表达会导致明显的细胞肿胀与裂解现象。相关检测均使用了AtaGenix提供的兔多克隆抗体(anti-BtpeA、anti-BtaeB、anti-BtapC、anti-Hcp1),通过 Western 免疫印迹实验,以胞质蛋白 DnaK为内参对照,清晰区分了全细胞裂解液与培养上清中目标蛋白的分布,准确验证了 BtpeA、BtaeB 的 T6SS 依赖性分泌特性。

普健生物定制抗体助力揭示肠道共生菌T6SS协同分泌机制:BtapC驱动竞争

Figure 1. 两个相邻的T6SS效应物位点检测

 

BtpeA与BtaeB为功能不同但均能破坏细胞壁的酶

结构和生化分析进一步揭示了两种效应蛋白的功能特征。BtpeA含有一个PAAR结构域和两个未注释功能域,其C端D3结构域与大肠杆菌ColM磷酸酶高度同源,可催化细胞壁前体分子Lipid II的去磷酸化反应,从而阻断肽聚糖的合成。BtaeB则包含一个N端结构域和一个属于C39家族的C端酰胺酶结构域,通过Cys460和His546活性位点切割肽聚糖四肽交联,直接破坏细胞壁。两者分别从细胞壁合成与降解两端发起攻击,形成互补的破坏模式。作者还发现BtpeA和BtaeB的分泌呈现显著的互相依赖性:当删除其中一个效应基因时,另一种蛋白的分泌完全被抑制,而细胞内表达水平并未受到影响。这种互依关系提示它们可能被作为一个整体加载到T6SS的VgrG装置上。

普健生物定制抗体助力揭示肠道共生菌T6SS协同分泌机制:BtapC驱动竞争

Figure 2. 细胞壁破坏性T6SS效应物对物种间竞争至关重要
 

 

BtpeA与BtaeB的T6SS介导分泌具有相互依赖性

为了寻找支撑这一协同分泌现象的分子基础,研究者重点关注了位于同一基因簇中的BtapC。删除btapC不仅使BtpeA与BtaeB的分泌消失,也导致Hcp释放减少,表明BtapC在整个T6SS系统的装配中发挥核心作用。随后通过Pull-down与免疫共沉淀实验发现,BtapC可直接与BtpeA结合形成二元复合物,而BtaeB则只能在该二元复合物形成后再被招募,从而生成三元复合物BtpeA–BtaeB–BtapC。进一步的实验显示,这个三元复合物能够与VgrG结合形成稳定的四元装载复合体VgrG–BtpeA–BtaeB–BtapC。该结果在体内外均得到验证,充分证明了BtapC作为“装载适配器”的关键作用。实验中,AtaGenix 的 anti BtapC 抗体 成功检测到 BtapC 在复合物中的存在,结合 anti BtpeA、anti BtaeB、anti VgrG 抗体,明确了 BtapC 在复合物组装中的衔接作用。
普健生物定制抗体助力揭示肠道共生菌T6SS协同分泌机制:BtapC驱动竞争
Figure 3. 三元复合物的形成由BtapC协调,并随后装载到VgrG上
 

 

VgrG-BtpeA-BtaeB-BtapC 四元复合物的冷冻电镜结构与组装机制

单颗粒冷冻电镜对该四元复合物进行了高分辨率解析,分辨率达到3.06 ?,揭示了复杂而精密的分子装配方式。BtapC呈现出开放贝壳状构型,其结构空腔紧密包裹着BtpeA的N端α1–α4螺旋,并通过大量疏水与极性相互作用稳定结合。这一结构不仅奠定了BtpeA与BtapC的结合界面,也为后续BtaeB的装载提供空间基础。BtaeB在与BtpeA–BtapC复合物结合后,其β12片段发生显著构象变化,使Lys188侧链可同时与BtpeA的Asp148及BtapC的Ser127形成氢键桥,从而在三者之间建立稳定的连接网络。点突变实验验证了这一关键氨基酸残基对复合物形成的重要性。值得注意的是,在该复合物中,BtpeA的PAAR结构域通过VgrG尖端完成装载,而BtaeB的存在是维持该过程稳定进行的必要条件。AtaGenix 的 anti BtpeA、anti BtapC 抗体 在此过程中准确识别不同截短体蛋白,为结构 - 功能关系验证提供了特异性检测工具。
普健生物定制抗体助力揭示肠道共生菌T6SS协同分泌机制:BtapC驱动竞争
Figure 4. VgrG-BtpA-BtaeB-BtapC复合体的结构
 
 

BtaeB 的保守环结构对 BtpeA 与 BtaeB 共分泌至关重要

在进一步的结构分析中,作者在BtaeB的C端发现了一段独特的短环(残基400–407),其电子密度位于VgrG与BtpeA  PAAR界面的结合面上。这一环状结构嵌入VgrG–BtpeA之间的三角区域,形成多重H键与疏水作用,起到稳定复合体的“锁键”作用。功能验证表明,保留该环的BtaeB突变株能够正常分泌BtpeA与Hcp,而删除该环则完全丧失分泌能力。由此可以确定,这段短环是驱动双效应蛋白协同装载的结构检查点(checkpoint),确保两种效应分子在每次T6SS发射事件中被同步注入受体菌。
普健生物定制抗体助力揭示肠道共生菌T6SS协同分泌机制:BtapC驱动竞争
Figure 5. BtaeB衍生的环对BtpeA和BtaeB的共分泌至关重要

 

 

共分泌的 BtpeA 与 BtaeB 协同提升脆弱拟杆菌的肠道适应性

动物实验进一步验证了这种协同分泌在生态竞争中的生理意义。研究者将野生型及不同突变株分别与敏感菌株共定植于抗生素处理后的无菌小鼠肠道中。结果显示,单独失活BtpeA的菌株对受体的竞争力下降约103倍,而单独失活BtaeB或完全缺失T6SS的菌株几乎丧失竞争能力。相比之下,野生型菌株能将受体菌丰度降低约10?倍,说明BtpeA与BtaeB在肠道环境中表现出显著的协同毒性。也就是说,BtpeA阻断细胞壁修复,而BtaeB直接切割肽聚糖交联,两者联合造成不可逆的细胞壁崩解,从而赋予菌株更强的肠道定殖优势。生物信息学分析显示,这种BtapC介导的双效应蛋白共分泌机制在Bacteroidota门中普遍存在,约50%的B. fragilis菌株携带类似的结构模块,提示该系统在肠道细菌进化中具有高度保守性与适应性。
普健生物定制抗体助力揭示肠道共生菌T6SS协同分泌机制:BtapC驱动竞争
Figure 6. BtapC介导的效应物共分泌在小鼠中产生功能协同作用,并且很可能在人类肠道拟杆菌门中得到保留
 
 
总体来看,该研究首次系统性地揭示了肠道共生菌中一种独特的T6SS协同分泌模式:BtapC作为核心适配器,通过与BtpeA形成初级复合物并依次招募BtaeB,使两种结构与功能互补的效应蛋白能够在同一次T6SS发射中共同被注入竞争菌体。BtaeB末端短环插入VgrG–BtpeA结合界面,形成装载“锁键”,确保整个四元复合物的稳定装配与同步分泌。这一机制不仅实现了结构层面的多效应协同,还通过功能互补显著增强了菌株在肠道生态中的竞争力。更值得注意的是,这一发现揭示了T6SS可能具备“模块化装配”的潜力,即通过保守的装载骨架结合可变的毒性模块,实现对不同环境的定向适应。借助AtaGenix提供的多克隆抗体体系(anti-BtpeA、anti-BtaeB、anti-BtapC、anti-Hcp1),研究者得以精准追踪复合物的形成与分泌过程,为T6SS结构与功能研究提供了强有力的工具支持。未来,类似的装载策略或可被人工改造,用于开发针对特定肠道菌群的微生态干预技术,甚至为抗耐药细菌的新型精准杀菌系统提供设计模板。
 
截止至2025.10.14,400余篇文献引用了普健生物的一站式蛋白抗体开发技术服务。展望未来,普健生物将继续支持科研创新。为感谢持续支持,普健生物提供高质量服务,并长期开展文献奖励活动。凡在论文中引用普健生物技术服务并标注:
 
中文:普健生物(武汉)科技有限公司
英文:AtaGenix Laboratories Co., Ltd.(Wuhan), Wuhan, PR China
均可获得专属奖励。
 
发表刊物
SCI期刊杂志IF≥15.0
  • 最高3000元普健全系产品抵扣券或最高1500元京东购物卡10≤IF<15
  • 最高3000元普健全系产品抵扣券或最高1000元京东购物卡5.0≤IF<10
  • 最高800元普健全系产品抵扣券或最高600元京东购物卡3.0≤IF<5.0
  • 最高600元普健全系产品抵扣券或最高200元京东购物卡
更多技术服务与合作咨询
欢迎联系:info@atagenix.com 或拨打电话 027-87001869 获取专属服务方案提交留言
联系方式
微信扫一扫

返回顶部