普健生物(武汉)科技有限公司 服务热线: 18162686757
 
公司首页 公司介绍 公司动态 产品展厅 证书荣誉 联系方式 在线留言
 
 
NEWS新闻资讯

AtaGenix 定制 CR2-Crry 蛋白助力动脉粥样硬化研究

发表时间:2025-10-27
研究背景

动脉粥样硬化是一种慢性炎症性和免疫性血管疾病,补体系统的激活产物(如补体 C3 及其分解片段和终端膜攻击复合物(MAC))在病变发生和发展中起关键作用。研究表明,靶向抑制补体激活可有效减少动脉粥样硬化病变,为治疗和预防提供新策略。CR2-Crry 是一种靶向 C3 激活位点的补体抑制剂,能够有效调控补体激活通路。

相关研究发表于 Molecular Psychiatry,2025年7月14日,DOI: 10.1038/s41380-025-03103-z。

客户需求

研究团队需要利用小鼠模型研究 CR2-Crry 在动脉粥样硬化中的作用,具体需求包括:高纯度重组 CR2-Crry 蛋白用于体内外实验,验证其对补体 C3 和 MAC 沉积的抑制效果;以及在 Apoe 缺陷小鼠模型中评估 CR2-Crry 对动脉粥样硬化病变的影响。要求重组蛋白纯度 >95%,需具有正确的折叠和功能活性,适配体内外实验平台。

技术挑战

CR2-Crry 蛋白的复杂结构(包含 CR2 靶向片段和 Crry 抑制片段)导致其在重组表达中易发生错误折叠和低产率;蛋白需保持稳定性以避免聚集和降解;验证 CR2-Crry 在体内外靶向 C3 激活位点的特异性结合和抑制补体激活的效果需要高精度实验设计和高品质蛋白。

AtaGenix 定制解决方案
  • 设计与表达策略:AtaGenix 采用哺乳动物表达系统(CHO 细胞)表达重组 CR2-Crry 蛋白,确保正确折叠和翻译后修饰,设计 His 标签以便高效纯化。
  • 实验流程:通过优化基因序列和表达条件,使用 CHO 细胞进行高效表达,采用 Ni-NTA 层析纯化重组 CR2-Crry 蛋白,达到 >95% 纯度。
  • 验证手段:通过表面等离子共振(SPR)验证重组 CR2-Crry 蛋白对 C3 激活位点的靶向结合能力;在 Apoe 缺陷小鼠模型中通过油红 O 染色和 H&E 染色验证其减少动脉粥样硬化病变的效果;在体外实验中通过流式细胞术评估其抑制补体激活的能力。
  • 附加支持:AtaGenix 提供详细的蛋白表达和纯化报告,推荐蛋白应用场景(如体内注射浓度、细胞实验条件),以及包括纯度、活性及批次一致性的质量控制数据。
AtaGenix 对研究成果的贡献与影响

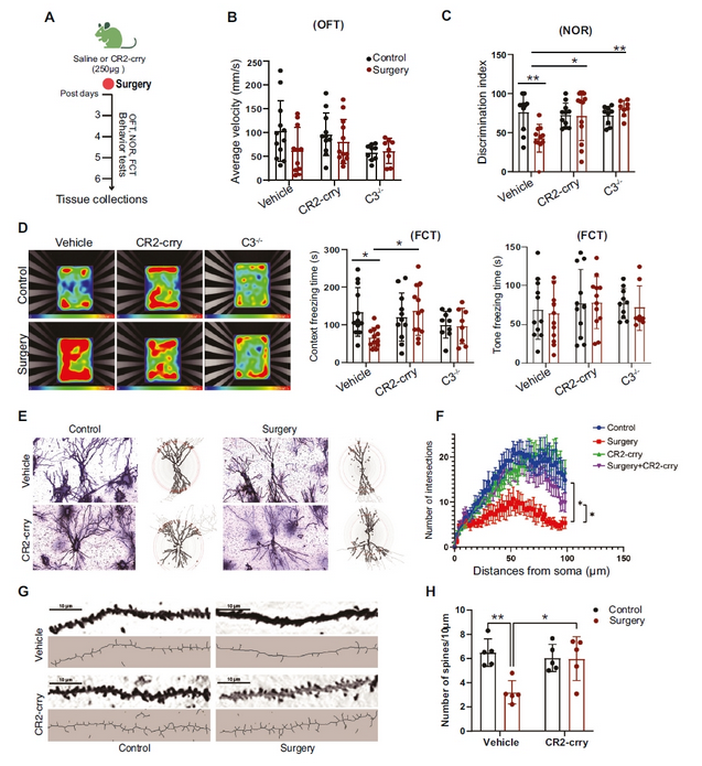
AtaGenix 提供的高纯度重组 CR2-Crry 蛋白在动脉粥样硬化研究中发挥了关键作用。该蛋白用于 Apoe 缺陷小鼠模型实验,显著减少了主动脉根部的动脉粥样硬化病变,验证了 CR2-Crry 通过靶向 C3 激活位点抑制补体激活的治疗潜力。AtaGenix 的重组蛋白在体外实验中通过流式细胞术证明了其对 C3 和 MAC 沉积的抑制效果,为研究中的关键数据(如 Figure 4 中病灶面积的减少)提供了可靠支持。AtaGenix 的高效表达和严格质控确保了蛋白的稳定性和功能活性,助力研究团队阐明 CR2-Crry 在抑制炎症和病变进展中的作用,为开发靶向补体抑制的动脉粥样硬化治疗策略奠定了基础,具有重要的临床转化潜力。

AtaGenix 定制 CR2-Crry 蛋白助力动脉粥样硬化研究

Fig.1 C3阻断缓解了PND小鼠模型中的认知衰退

关于AtaGenix

AtaGenix 致力于提供高质量的蛋白表达、功能验证等一站式定制服务,助力科学研究高效推进。

联系方式
微信扫一扫

返回顶部