普健生物(武汉)科技有限公司 服务热线: 18162686757
 
公司首页 公司介绍 公司动态 产品展厅 证书荣誉 联系方式 在线留言
 
 
NEWS新闻资讯

AtaGenix定制乳酰化抗体助力解析BASP1-AS1–PCBP2通路,揭示胃癌奥沙利铂耐药新机制

发表时间:2025-12-03

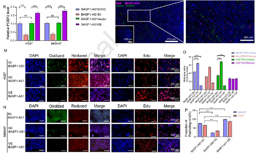
胃癌(gastric cancer, GC)是全球第五大常见恶性肿瘤和第四大癌症相关死亡原因,其治疗面临的主要挑战是化疗耐药性,特别是对奥沙利铂(oxaliplatin, OXA)的耐药。OXA作为GC的一线化疗药物,耐药机制复杂,涉及表观遗传调控的非突变性异常和代谢重编程,如Warburg效应导致的糖酵解增强和乳酸过度产生。近年来,乳酸被重新定义为重要的表观修饰物,通过组蛋白和非组蛋白乳酰化影响感染和癌症的病理过程。然而,在GC中的乳酰化修饰,尤其是其在OXA耐药中的作用仍未充分阐明。同时,长非编码RNA(LncRNA)作为关键表观调控因子,通过调控能量代谢影响GC耐药性,但具体机制不明。


江南大学附属医院的研究团队发表于Free Radical Biology and Medicine的研究整合多组学分析和类器官模型,发现LncRNA BASP1-AS1驱动Poly(RC)-binding protein 2(PCBP2)K115位点乳酰化(PCBP2K115la),抑制铁死亡(ferroptosis),从而赋予GC细胞OXA耐药性。机制上,BASP1-AS1募集Unc-51 Like Autophagy Activating Kinase 1(ULK1)和乳酸脱氢酶A(LDHA)复合体,促进LDHA磷酸化增强糖酵解和乳酸产生;乳酸诱导PCBP2K115la阻断其与ARIH2的相互作用,抑制泛素化降解稳定PCBP2,同时通过组蛋白H3K14la转录激活LDHA/PCBP2,形成自放大代谢-表观回路。该轴抑制铁死亡维持耐药,提供克服GC OXA耐药的新靶点。

AtaGenix定制乳酰化抗体助力解析BASP1-AS1–PCBP2通路,揭示胃癌奥沙利铂耐药新机制

Figure 1.信号通路图

 

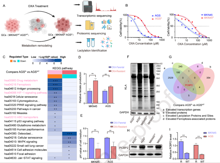
乳酸诱导的PCBP2上调赋予GC细胞OXA耐药性

为揭示GC中OXA耐药机制,作者建立了OXA耐药细胞系(AGSR, MKN45R)并与敏感亲本系(AGSWT, MKN45WT)进行多组学分析。CCK-8实验验证耐药细胞IC50显著升高。转录组和蛋白组学显示耐药细胞中无氧糖酵解和铁死亡相关通路富集,提示代谢重编程抑制铁死亡。乳酸产生和细胞外酸化率测定证实耐药细胞糖酵解活性提升。WB显示耐药细胞蛋白乳酰化整体上调,全蛋白乳酰化测序结合差异表达蛋白和铁死亡相关蛋白交集分析鉴定PCBP2为关键候选:其在耐药细胞中转录和蛋白水平过表达,并受乳酰化调控。WB确认PCBP2在耐药系中上调,KEGG分析显示乳酸合成通路富集,外源乳酸剂量依赖性诱导PCBP2上调。慢病毒介导的PCBP2敲低和过表达经WB验证,功能实验显示敲低降低OXA耐药性(增强化疗敏感性),过表达增强耐药性;凋亡实验显示敲低增加细胞死亡,但过表达无显著变化。这些结果确立PCBP2为OXA耐药关键调控因子,其抑制通过诱导凋亡恢复敏感性。

AtaGenix定制乳酰化抗体助力解析BASP1-AS1–PCBP2通路,揭示胃癌奥沙利铂耐药新机制

Figure 2. 乳酸诱导的PCBP2上调导致GC细胞对OXA具有抗性

 

PCBP2K115乳酰化通过阻断ARIH2介导的泛素化赋予OXA耐药性

为探究耐药细胞中PCBP2异常升高的原因,研究者首先对全蛋白进行乳酰化组学分析,结果发现大量差异乳酰化蛋白集中于铁死亡通路。进一步筛查到PCBP2的关键铁结合位点K115,以及同位点的PCBP1 K115和GCLM K45均发生乳酰化。随后的IP与WB实验显示,耐药细胞中PCBP2的泛素化水平显著下降,而其K115乳酰化修饰明显增强。为了验证二者的关系,研究者将K115突变为精氨酸(K115R),结果发现该突变可阻断乳酰化并促进PCBP2的泛素化,提示乳酰化与泛素化在该位点存在互斥调控。为寻找负责这一调控的E3连接酶,团队通过Co-IP与质谱联合分析绘制了PCBP2的E3网络,并锁定ARIH2为关键候选。结构模拟与结合实验进一步证实了PCBP2与ARIH2的直接互作。在耐药细胞中,二者结合更为紧密,而敲低ARIH2会导致PCBP2泛素化水平下降。值得注意的是,K115R突变不仅增强了PCBP2与ARIH2的结合,也摆脱了乳酸代谢对其调控的依赖。这些结果定位K115为构象开关:乳酰化空间位阻阻断ARIH2介导泛素化,稳定PCBP2促进OXA耐药,揭示代谢-表观串扰。

AtaGenix定制乳酰化抗体助力解析BASP1-AS1–PCBP2通路,揭示胃癌奥沙利铂耐药新机制Figure 3. PCBP2K115乳酰化通过阻断ARIH2介导的泛素化赋予OXA耐药性

 

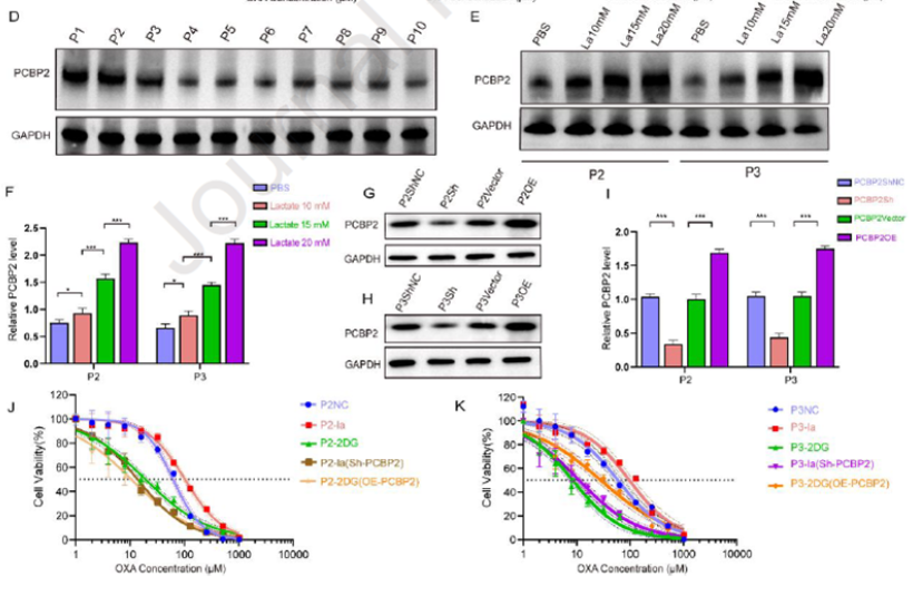
PCBP2在GC患者来源类器官模型中赋予OXA耐药性

为验证PCBP2在临床中的作用,研究者建立了GC患者来源类器官(PDOs),H&E染色证实其保留原肿瘤结构。长期监测发现,不同患者PDOs在OXA处理下呈现生长差异,CCK-8检测进一步揭示个体间对OXA的响应性不一,与临床疗效一致。蛋白检测显示,PCBP2表达与耐药指数呈正相关,耐药PDOs中水平更高。乳酸刺激可剂量依赖性上调患者#2和#3的PCBP2表达,而慢病毒敲低PCBP2降低、过表达则增强OXA耐药性;同时,糖酵解抑制剂2-DG可削弱耐药表型。综合结果表明,PCBP2不仅是OXA响应的潜在预测标志物,其调控受乳酸代谢显著影响。

AtaGenix定制乳酰化抗体助力解析BASP1-AS1–PCBP2通路,揭示胃癌奥沙利铂耐药新机制

Figure 4.1 PCBP2在GC患者来源类器官模型中赋予OXA耐药性

 

AtaGenix定制乳酰化抗体助力解析BASP1-AS1–PCBP2通路,揭示胃癌奥沙利铂耐药新机制

Figure 4.2 PCBP2在GC患者来源类器官模型中赋予OXA耐药性

 

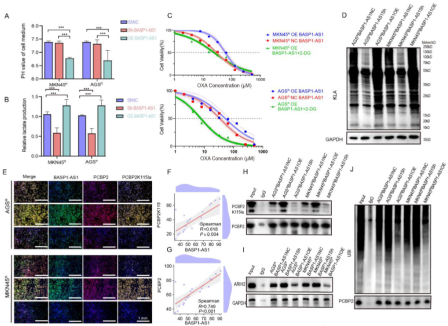
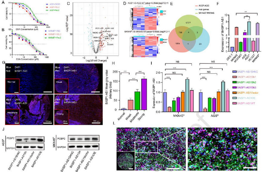
BASP1-AS1抑制铁死亡并上调PCBP2表达

研究者发现铁死亡过程与OXA敏感性密切相关:铁死亡抑制剂Fer-1可提高OXA IC50,而诱导剂RSL3则降低耐药细胞的IC50。鉴于PCBP2在铁死亡调控中的作用,进一步聚焦其上游LncRNA。通过TCGA-STAD及转录组分析筛得4个候选LncRNA,其中BASP1-AS1在GC组织中高表达且与预后不良相关。qRT-PCR与FISH证实BASP1-AS1在耐药细胞和高级别组织中升高,并与PCBP2共定位。功能实验表明,敲低BASP1-AS1可降低PCBP2表达,增强ROS积累与铁死亡,抑制增殖并提高OXA敏感性;而过表达则产生相反效应。结果揭示BASP1-AS1作为PCBP2的上游调控因子,通过抑制铁死亡与凋亡维持OXA耐药和肿瘤生长。AtaGenix定制乳酰化抗体助力解析BASP1-AS1–PCBP2通路,揭示胃癌奥沙利铂耐药新机制

Figure 5.1 BASP1-AS1抑制铁死亡并上调PCBP2表达

 

AtaGenix定制乳酰化抗体助力解析BASP1-AS1–PCBP2通路,揭示胃癌奥沙利铂耐药新机制

Figure 5.2 BASP1-AS1抑制铁死亡并上调PCBP2表达

 

BASP1-AS1激活LDHA依赖的乳酸积累增强PCBP2K115la介导的PCBP2泛素化抑制

研究者进一步解析BASP1-AS1调控PCBP2的分子机制发现,BASP1-AS1不仅影响基因表达,还能重塑细胞代谢。它让耐药细胞更偏好无氧糖酵解,乳酸水平随之上升,酸性环境进一步巩固了耐药状态。当抑制糖酵解时,这种优势被削弱。深入分析发现,BASP1-AS1的存在让PCBP2更容易被乳酰化、逃避降解,从而积累稳定。与此同时,负责泛素化的ARIH2被“挡”在外面,无法接近PCBP2。追踪上游机制后,团队发现BASP1-AS1能激活ULK1并牵动LDHA,使糖酵解通路全面提速。最终,代谢与表观修饰在这一链条中形成闭环——BASP1-AS1通过点燃糖酵解引擎,制造乳酸环境,促使PCBP2保持“被保护”的状态,从而推动耐药的形成。AtaGenix定制乳酰化抗体助力解析BASP1-AS1–PCBP2通路,揭示胃癌奥沙利铂耐药新机制

Figure 6.1 BASP1-AS1激活LDHA依赖的乳酸积累增强PCBP2K115la介导的PCBP2泛素化抑制

 

AtaGenix定制乳酰化抗体助力解析BASP1-AS1–PCBP2通路,揭示胃癌奥沙利铂耐药新机制

Figure 6.2 BASP1-AS1激活LDHA依赖的乳酸积累增强PCBP2K115la介导的PCBP2泛素化抑制

 

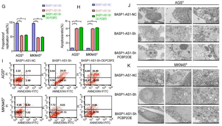
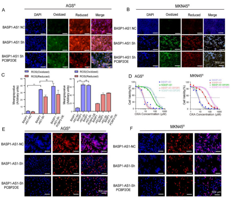
BASP1-AS1通过PCBP2调控通路抑制GC细胞铁死亡

在Rescue实验中,研究者想确认BASP1-AS1对OXA敏感性和铁死亡的调控,是否真的依赖PCBP2。结果发现,即使BASP1-AS1被敲低,PCBP2的过表达仍能提升细胞内的ROS水平,但无法扭转敲低后出现的耐药下降、增殖受抑和凋亡增加等变化。电子显微镜进一步显示,敲低BASP1-AS1的细胞线粒体结构更致密、功能更活跃,而PCBP2的补偿作用依旧有限。综合来看,BASP1-AS1通过PCBP2相关但非完全依赖的途径抑制铁死亡,从而维持耐药状态,这也提示它可能成为突破OXA耐药的潜在靶点。

AtaGenix定制乳酰化抗体助力解析BASP1-AS1–PCBP2通路,揭示胃癌奥沙利铂耐药新机制

Figure 7.1 BASP1-AS1通过PCBP2调控通路抑制GC细胞铁死亡

 

AtaGenix定制乳酰化抗体助力解析BASP1-AS1–PCBP2通路,揭示胃癌奥沙利铂耐药新机制

Figure 7.2 BASP1-AS1通过PCBP2调控通路抑制GC细胞铁死亡

 

BASP1-AS1激活H3K14la与LDHA依赖的PCBP2K115la建立正反馈

研究者发现,当BASP1-AS1被敲低后,细胞内的蛋白乳酰化格局明显改变,尤其是组蛋白H3K14的乳酰化最为显著。进一步实验显示,这一修饰依赖糖酵解产生的乳酸:抑制糖酵解会削弱H3K14乳酰化,而外源乳酸可逆转其下降。Cut&Tag分析揭示,BASP1-AS1改变了H3的结合模式,使铁死亡和糖酵解相关基因(如LDHA与PCBP2)的启动子区域被更强地激活。利用 AtaGenix定制的 anti-PCBP2K115la 兔多克隆抗体对关键修饰位点进行检测,研究者进一步证实BASP1-AS1通过增强糖酵解促进LDHA与PCBP2的转录,形成“代谢–表观”正反馈环,进一步积累PCBP2乳酰化、抑制铁死亡并增强OXA耐药。体内实验中,过表达BASP1-AS1的小鼠肿瘤对OXA反应减弱,而联合敲低PCBP2则重新恢复药物敏感性,验证了这一机制的关键节点。

AtaGenix定制乳酰化抗体助力解析BASP1-AS1–PCBP2通路,揭示胃癌奥沙利铂耐药新机制

Figure 8.1 BASP1-AS1激活H3K14la与LDHA依赖的PCBP2K115la建立正反馈

 

AtaGenix定制乳酰化抗体助力解析BASP1-AS1–PCBP2通路,揭示胃癌奥沙利铂耐药新机制

Figure 8.2 BASP1-AS1激活H3K14la与LDHA依赖的PCBP2K115la建立正反馈

 

AtaGenix定制乳酰化抗体助力解析BASP1-AS1–PCBP2通路,揭示胃癌奥沙利铂耐药新机制

Figure 8.3 BASP1-AS1激活H3K14la与LDHA依赖的PCBP2K115la建立正反馈

 

总之,本研究揭示在OXA耐药GC细胞中,BASP1-AS1/ULK1/LDHA轴促进乳酸产生,诱导PCBP2K115la阻断ARIH2泛素化稳定PCBP2,并通过H3K14la转录激活LDHA/PCBP2,形成自放大回路。该轴抑制铁死亡维持耐药,提示BASP1-AS1–PCBP2通路为GC OXA耐药的重要分子机制和潜在治疗靶点。AtaGenix提供的anti-PCBP2K115la抗体的高特异性使研究能够精准追踪乳酰化水平的动态变化,从而明确BASP1-AS1调控PCBP2稳定性及OXA耐药形成的分子基础,为乳酰化修饰在代谢–表观互作研究中的应用提供了有力技术支撑。

 

截至2025.10.17,已有400余篇文献引用了普健生物的一站式蛋白抗体开发技术服务。展望未来,普健生物将继续全力支持科研工作,推动技术创新与突破。为感谢大家的持续支持,普健生物将一如既往地提供高质量的服务,我们的文献奖励活动也将长期有效。凡是在发表的论文中引用普健生物的技术服务并标注:

中文:普健生物(武汉)科技有限公司

英文:AtaGenix Laboratories Co., Ltd.(Wuhan), Wuhan, PR China

 

均可获得专属奖励。期待您的参与,共同推进科研事业的发展。

联系方式
微信扫一扫

返回顶部