普健生物(武汉)科技有限公司 服务热线: 18162686757
 
公司首页 公司介绍 公司动态 产品展厅 证书荣誉 联系方式 在线留言
 
 
NEWS新闻资讯

SerpinB3:一个被误解半个世纪的“癌症抗原”,其实是皮肤的自愈信号

发表时间:2025-12-08

糖和酒精看似风马牛不相及,但从神经奖赏机制到肝脏代谢,它们共享多条“诱惑”路径。流行病学发现,嗜酒者往往对糖也有更强偏好,而在动物模型中,饮酒与嗜糖行为相互促进,他们的子女同样更容易偏好高糖饮食。这种现象背后隐藏着共同的代谢根源——果糖通路。果糖不仅参与能量储存与脂肪生成,还能激活多巴胺系统,诱发“奖赏快感”。酒精使用障碍(AUD)和酒精相关肝病(ALD)是全球公共卫生问题,ALD可进展为肝硬化,导致高死亡率。既往研究指出,酒精通过上调醛糖还原酶(Aldose reductase, AR)激活多元醇通路,从葡萄糖生成内源性果糖;而果糖代谢的关键酶——Ketohexokinase (KHK),在脂肪肝、代谢性肝炎等疾病中发挥病理作用。本研究由美国科罗拉多大学医学院的研究团队发表于 Nature Metabolism,系统揭示了:酒精摄入可通过激活内源性果糖代谢驱动饮酒行为与肝损伤,而KHK是这一过程的关键环节。

 

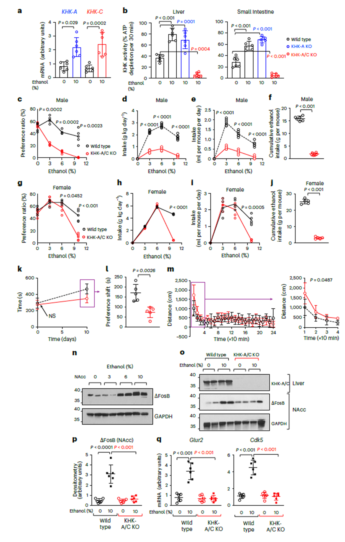
酒精偏好依赖果糖代谢

研究者首先在长期饮酒小鼠中观察到肝脏中 KHK-A/C 两种异构体的mRNA与酶活性显著上调,并且乙醇主要激活C型同工酶(KHK-C),而非A型。在“两瓶选择”实验中,KHK-A/C敲除小鼠显著降低酒精偏好与摄入量,无论雌雄均表现一致,并且这种下降趋势在30周的长期观察中持续存在。相反,仅敲除KHK-A的小鼠行为与野生型无差异,进一步确证KHK-C在酒精偏好形成中的核心作用。进一步的条件性位置偏好(CPP)实验显示,野生型小鼠在“酒精配对腔”停留时间明显增加,而KHK-A/C KO小鼠几乎无此偏好。行为层面上,KHK缺失小鼠在乙醇刺激后的活动模式也出现改变,表现出短暂兴奋后快速衰减的反应,提示奖赏机制受阻。说明果糖代谢通路参与奖赏机制的形成。

通过KHK促进内源性果糖代谢可增强小鼠对乙醇的摄入和偏好

Figure 1. 通过KHK促进内源性果糖代谢可增强小鼠对乙醇的摄入和偏好

 

乙醇诱导内源性果糖合成

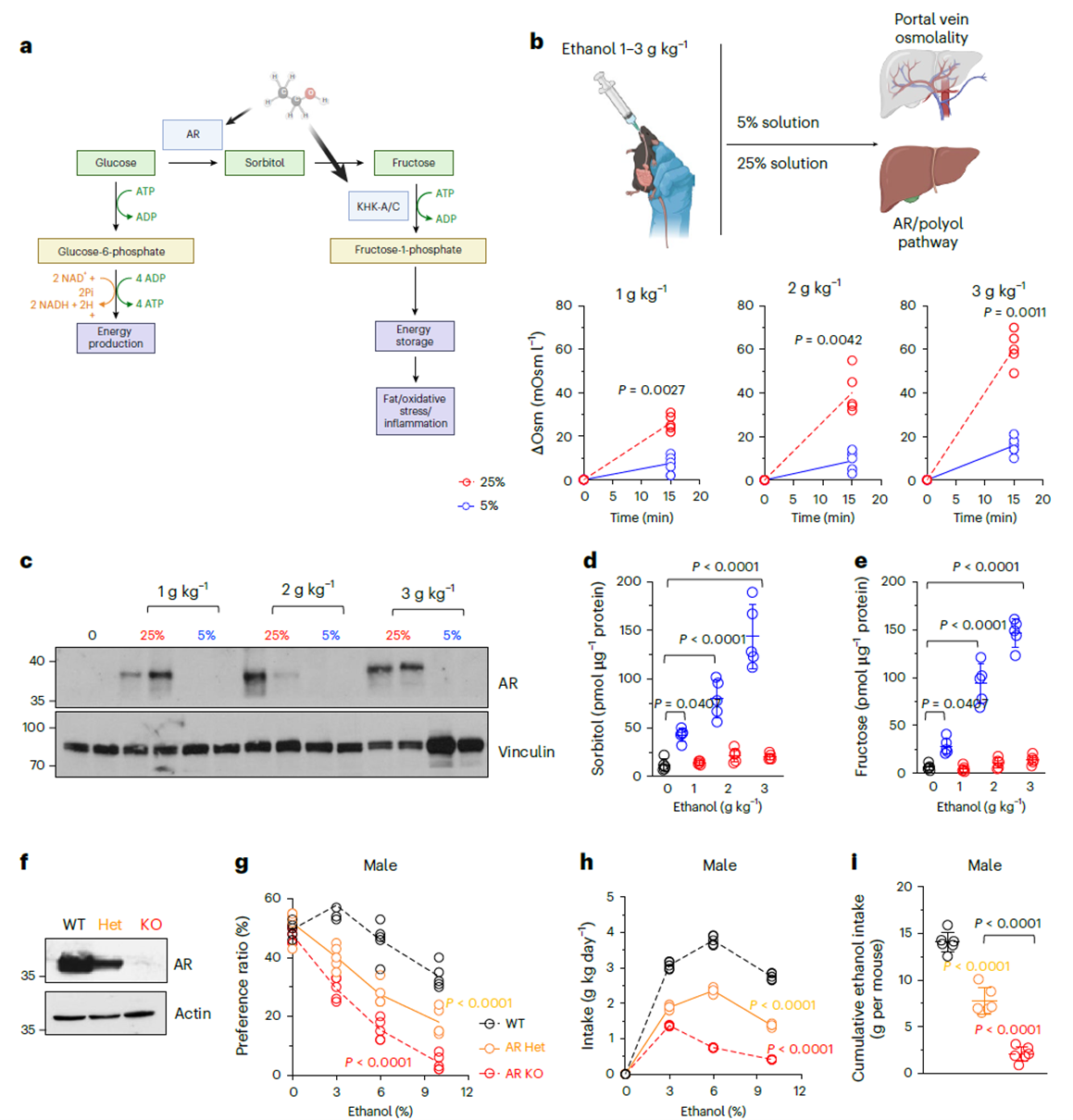
既然饮酒行为依赖KHK,那么乙醇是否能自行触发果糖代谢?研究发现,乙醇并未提升小肠果糖转运蛋白GLUT5的表达,而是通过渗透压作用激活醛糖还原酶(AR)。口服乙醇15分钟后,小鼠门静脉渗透压显著升高,且与乙醇浓度呈正相关。当乙醇被稀释至5%时,这种效应几乎消失。进一步的蛋白分析显示,浓缩乙醇(25%)连续灌胃4天即可显著诱导肝脏AR上调,而稀释组无此变化。随后检测证实肝脏中山梨醇与果糖含量同步升高,确立了乙醇通过高渗刺激激活多元醇通路的机制。为了验证该通路的行为意义,研究者使用AR缺失小鼠进行对照实验。结果发现,AR KO小鼠酒精摄入和偏好度均显著降低,且与AR基因剂量呈反比关系。这一发现串联起乙醇→AR→果糖→KHK的代谢链条,揭示了酒精强化效应的内源性来源。

乙醇介导的内源性果糖生成表型响应

Figure 2. 乙醇介导的内源性果糖生成表型响应

 

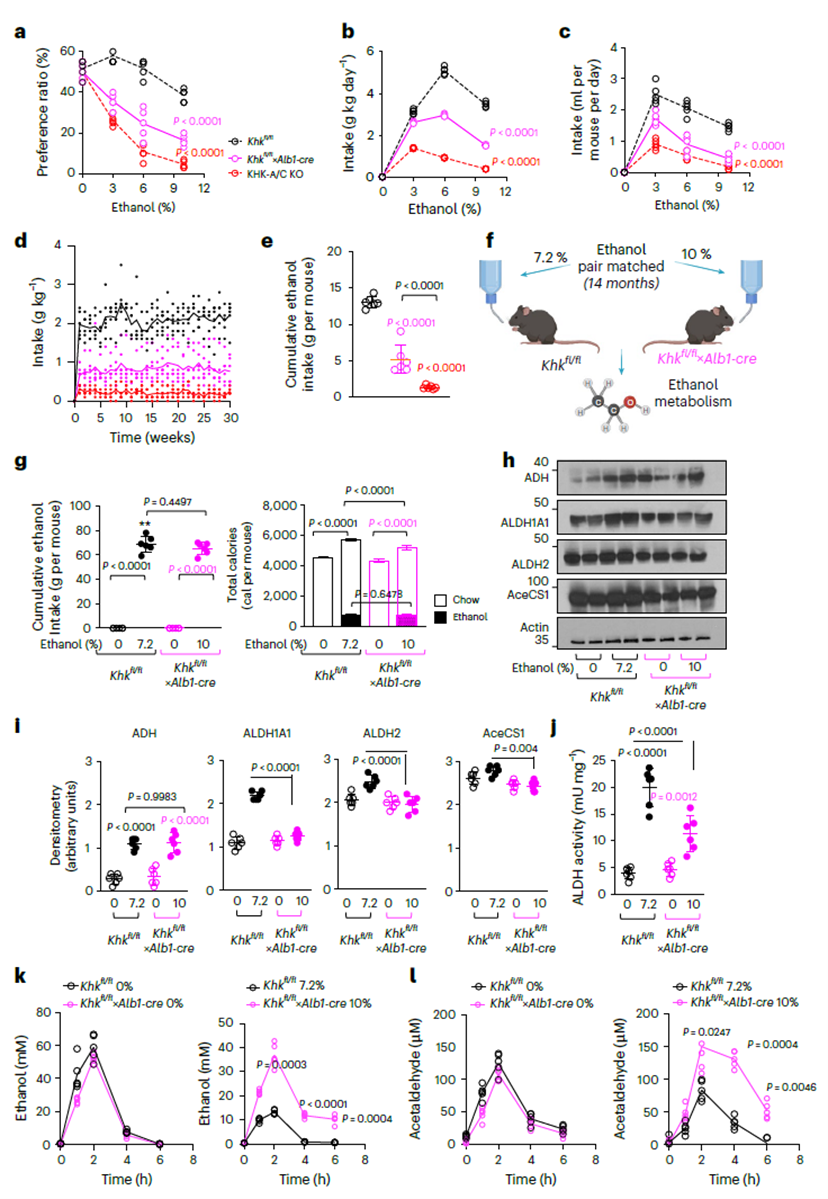
肝脏与肠道的双通路调控:果糖代谢影响行为与代谢

为进一步分辨组织特异性贡献,研究团队构建了肝脏(Alb1-cre)和肠道(Vil1-cre)特异性KHK-A/C敲除模型。
肝脏KHK缺失小鼠(Khk^fl/fl×Alb1-cre)在饮酒偏好实验中显著低于对照组,同时表现出CH?CHO代谢障碍。乙醇暴露后,这些小鼠的ALDH1A1与ALDH2表达显著下降,导致血浆CH?CHO浓度升高,而中枢奖赏信号(ΔFosB/Glur2/Cdk5)被抑制。由此可见,肝脏果糖代谢既调控乙醇解毒能力,也影响奖赏敏感度

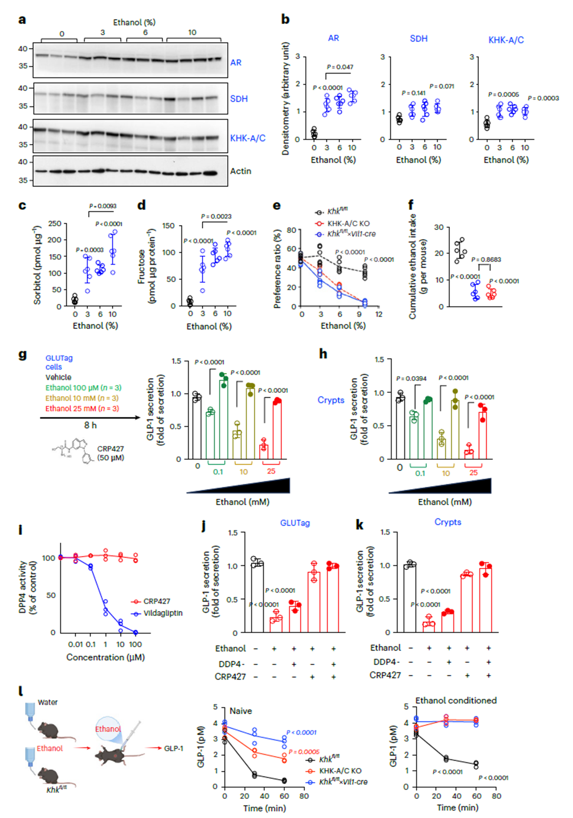
与内源性果糖代谢相关的肠道决定因素驱动乙醇摄入和偏好

Figure 3. 与内源性果糖代谢相关的肝源性因素驱动乙醇摄入和偏好并调节乙醇代谢

 

肠道KHK缺失小鼠(Khk^fl/fl×Vil1-cre)同样饮酒减少,但机制不同。研究发现乙醇可在小肠诱导AR与KHK上调,并积累果糖。乙醇暴露还抑制肠促胰素GLP-1分泌,而KHK抑制剂CRP427能恢复GLP-1释放(Fig.4g–k)。在体内实验中,乙醇显著降低血浆GLP-1,而此效应在KHK敲除模型中被削弱(Fig.4l)。因此,肠道KHK通过调节GLP-1信号轴影响饮酒动机,与肝脏代谢形成“中枢-外周”双通路调控网络。

与内源性果糖代谢相关的肠道决定因素驱动乙醇摄入和偏好

Figure 4. 与内源性果糖代谢相关的肠道决定因素驱动乙醇摄入和偏好

 

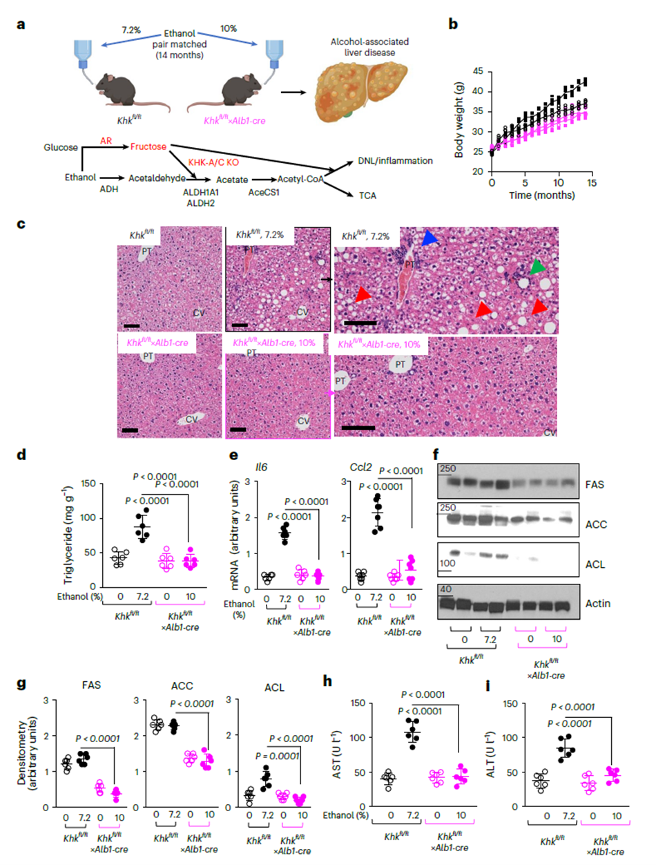
阻断KHK可预防并逆转酒精性肝病

在14个月的长期饮酒模型中,野生型小鼠出现明显的肝脂肪变性与炎症,伴随甘油三酯积聚和促炎因子(IL-6、Ccl2)上调。相比之下,肝特异性KHK缺失小鼠几乎完全免于这些病理变化,肝酶(AST、ALT)与纤维化标志物均显著下降。这表明乙醇诱导的肝损伤依赖KHK介导的果糖代谢

阻断肝脏果糖代谢可保护免受ALD影响

Figure 5. 阻断肝脏果糖代谢可保护免受ALD影响

 

此外,诱导性KHK删除模型(Khk^fl/fl×Ubc-cre)进一步证实了KHK的可逆性作用:在已形成饮酒偏好的小鼠中,诱导敲除KHK可逐步降低酒精摄入与偏好,并伴随ALDH表达下调与CH?CHO清除减慢。药理学上,KHK抑制剂CRP427在高饮酒倾向模型(cHAP小鼠与自给饮酒大鼠)中同样能显著减少自发摄酒量,验证了KHK作为潜在治疗靶点的可行性。

靶向KHK-A/C基因敲除逆转小鼠对乙醇的偏好和摄入

Figure 6. 靶向KHK-A/C基因敲除逆转小鼠对乙醇的偏好和摄入

 

KHK是果糖代谢的限速酶,催化果糖生成果糖-1-磷酸,为脂质合成与能量储存提供底物。其C型(KHK-C)主要在肝脏表达,是果糖引起脂肪沉积和氧化应激的主要分子通路。既往研究表明,KHK缺失可显著改善高果糖饮食诱导的非酒精性脂肪肝,并在代谢综合征、肾损伤中发挥保护作用。本研究首次将KHK与酒精偏好和酒精性肝病(ALD)直接关联,揭示其在中枢奖赏、肝脏代谢与肠激素调节中的多重角色。

 

关于abinScience

abinScience 品牌创立于法国斯特拉斯堡,依托该地区卓越的科研创新生态,专注于高质量生命科学试剂的研发与生产。abinScience始终秉持“Empowering Bioscience Discovery”的愿景,致力于为全球科研人员提供高效、可靠的实验解决方案,赋能前沿生命科学研究。

 

以下为 abinScience 提供的KHK相关蛋白与抗体产品清单:

Catalog No. Product name
HW836012 Recombinant Human KHK Protein, N-His
HW836014 Anti-Human KHK Polyclonal Antibody

 

免责声明:本文基于公开文献,产品仅用于科研用途。

联系方式
微信扫一扫

返回顶部