普健生物(武汉)科技有限公司 服务热线: 18162686757
 
公司首页 公司介绍 公司动态 产品展厅 证书荣誉 联系方式 在线留言
 
 
NEWS新闻资讯

SerpinB3:一个被误解半个世纪的“癌症抗原”,其实是皮肤的自愈信号

发表时间:2025-12-09

在癌症诊断史上,上皮癌标志物 SerpinB3(又名 SCCA-1)被发现已近半个世纪。在1977年,日本学者 Kato 和 Torigoe 就首次在宫颈鳞癌患者的血清中检测到它,并将其命名为肿瘤抗原 TA-4。从那以后,SerpinB3 几乎成了上皮性肿瘤的“通用警报器”:在头颈癌、肺癌、食管癌、肝癌、胰腺癌乃至皮肤鳞癌中,它的高水平都与转移风险上升、治疗耐受和预后不良密切相关。如今临床上,SCCA 检测仍被广泛用于上皮肿瘤监测。

然而,亚利桑那州立大学的研究团队提出了一个颠覆性假设:SerpinB3 的“癌性”表现,也许只是它原本用于修复皮肤的生理功能被错误激活。这项发表在 PNAS 的研究揭示,SerpinB3 实际上是皮肤损伤应答中的一个“内源开关”,能促进上皮再生与组织重塑。研究以“SerpinB3是否为内源性皮肤损伤应答元件”为切入点,首次揭示其在创面愈合中的核心作用——诱导角质形成细胞发生类上皮-间充质转化(EMT-like)改变,从而加速再上皮化与胶原重塑,为其在癌症与慢性伤口中“失控激活”的现象提供了进化保守的生理学解释。

 

伤口模型中的意外信号

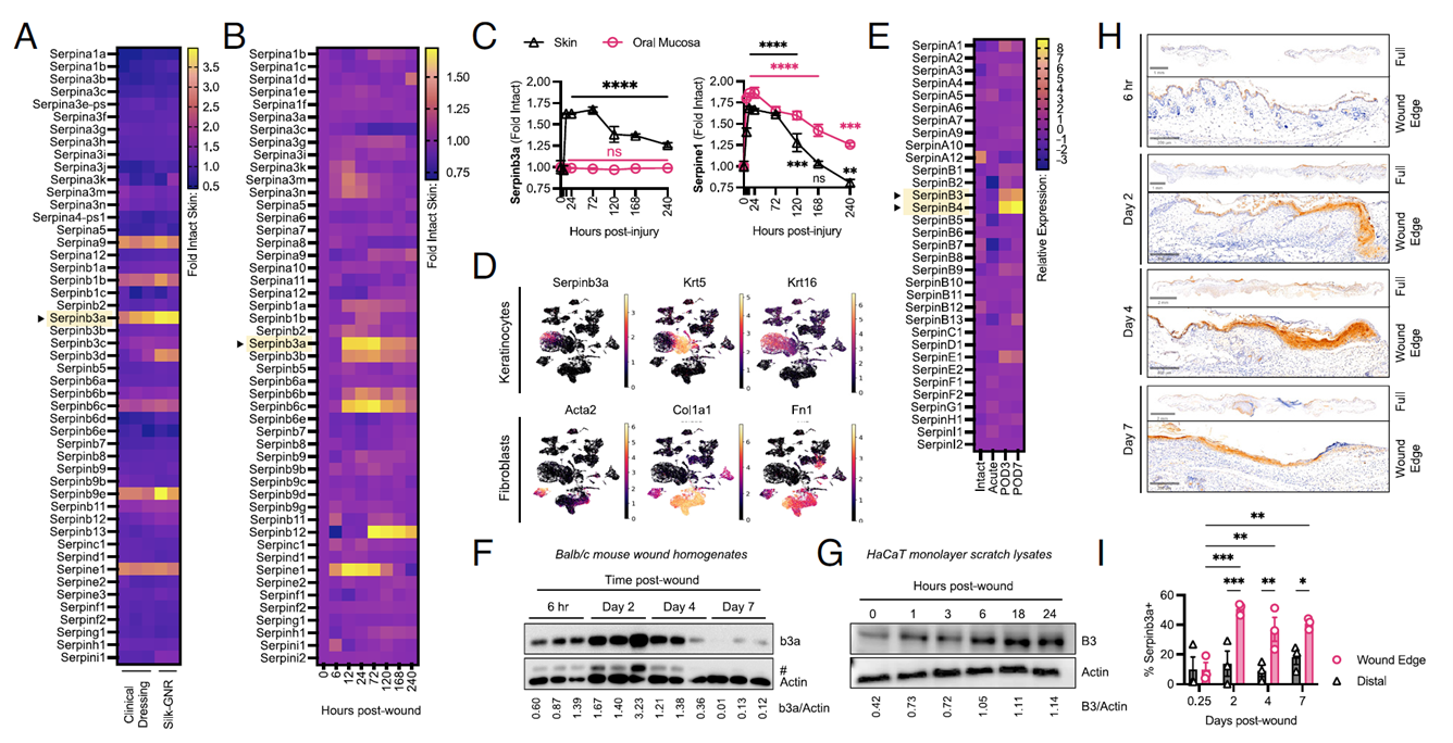
研究的起点来自一次意料之外的发现。团队在分析早前发表的丝素-金纳米棒(Silk-GNR)敷料促进创面愈合的转录组数据时,注意到一个被忽视的基因——Serpinb3a(小鼠同源基因)。在敷料处理后的第4天,小鼠创面中 Serpinb3a 表达显著升高,提示它可能与伤口修复有关。随后,研究者回溯了多个公开转录组数据集,结果一致:皮肤创伤后,Serpinb3a 在早期即被强烈诱导,并且仅在活化的角质形成细胞(Krt16?)中出现,而非基底层或成纤维细胞。在人类皮肤供体中,SERPINB3 和 SERPINB4 也在术后3~7天同步上调。蛋白验证显示,小鼠伤口中 Serpinb3a 在第2天达到峰值,7天后恢复基线;人 HaCaT 角质形成细胞在划痕刺激24小时内同样迅速升高。这一系列证据明确指出:SerpinB3/Serpinb3a 是一种典型的皮肤损伤应答因子,参与早期的上皮迁移阶段

SerpinB3/b3a 是表皮中的一种伤口响应元件

Figure 1. SerpinB3/b3a 是表皮中的一种伤口响应元件

 

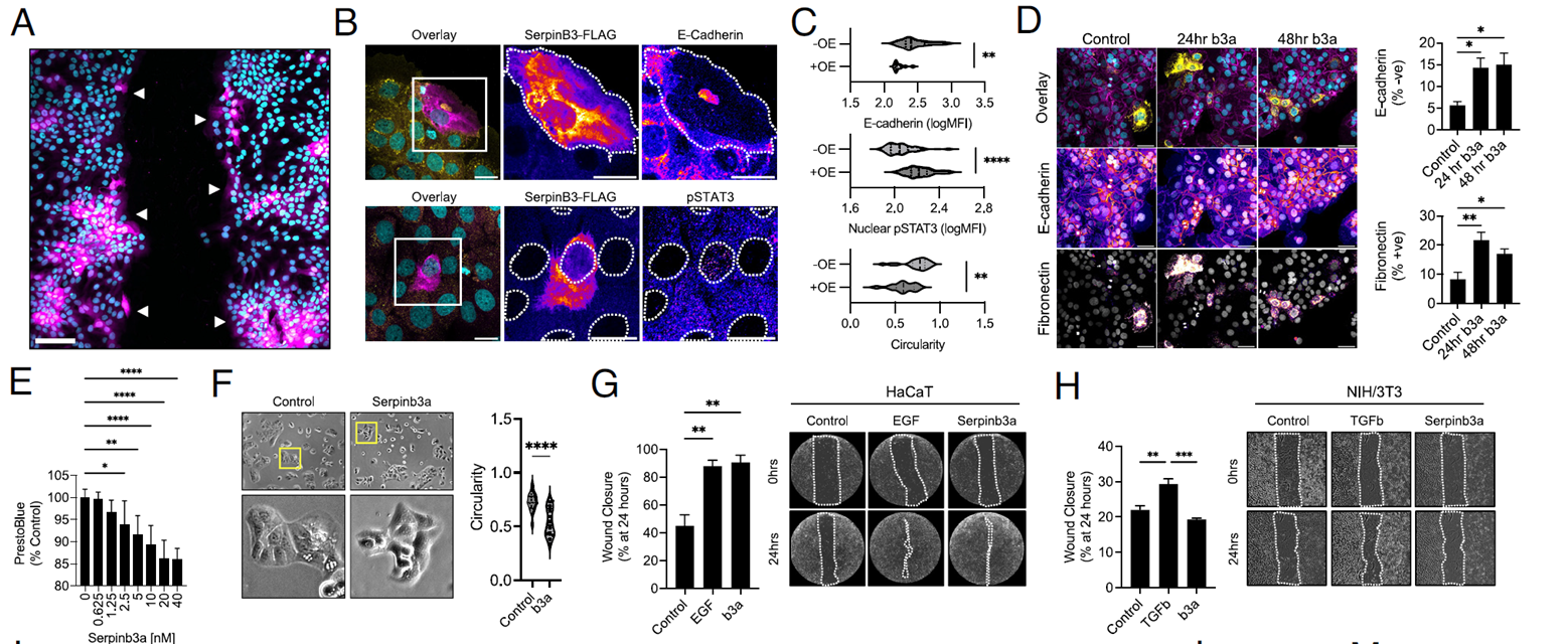
让上皮细胞“动起来”的分子

既然 SerpinB3 在创面上皮迁移区域高表达,研究者推测它或许直接调控细胞行为。他们首先在 HaCaT 细胞中过表达 SerpinB3,发现细胞形态明显改变:E-cadherin显著下降、pSTAT3信号增强、细胞变得细长且极性增强。这是一种典型的上皮-间质转化(EMT)样状态,通常出现在上皮细胞迁移与修复过程中。进一步发现,外源添加重组 Serpinb3a 也能诱导类似效应,伴随纤维连接蛋白上调、细胞增殖略减以及迁移能力增强。划痕实验结果显示,Serpinb3a 处理的 HaCaT 细胞在24小时内重新上皮化速度与 EGF 处理组相当,而成纤维细胞(NIH/3T3)对其无反应。这些结果表明:SerpinB3 能够通过诱导 EMT 样变化,使角质形成细胞更具迁移性,从而加速创面闭合

SerpinB3通过诱导角质细胞EMT-like表型促进再上皮化

Figure 2. SerpinB3通过诱导角质细胞EMT-like表型促进再上皮化

 

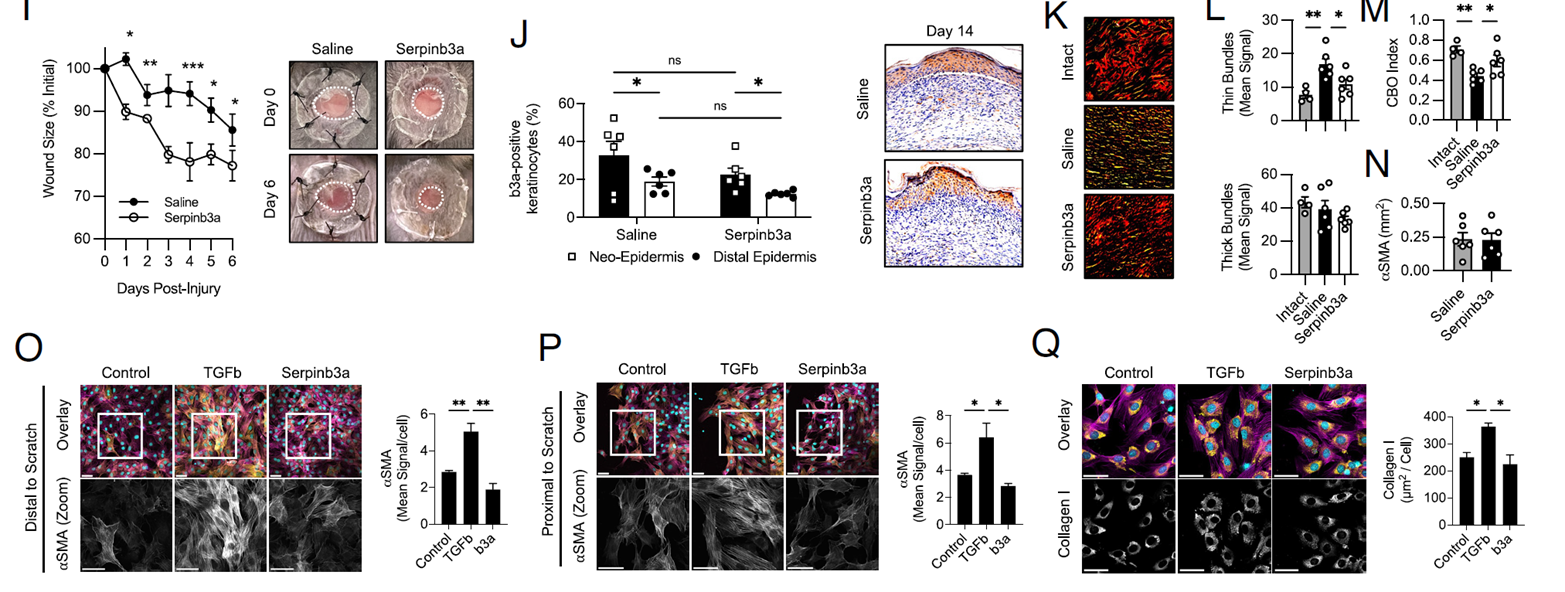
小鼠体内验证:加快愈合并改善胶原重塑

为了验证其生理意义,研究者在小鼠皮肤创伤模型中外源添加 Serpinb3a。结果显示,Serpinb3a 组在早期阶段伤口闭合速度显著加快;虽然在第7天后由于伤口收缩影响,速度差异减弱,但到第14天时,新生上皮中 Serpinb3a 仍维持较高表达,提示一种“残余预激”状态。组织学分析进一步发现,Serpinb3a组的胶原重塑更接近健康皮肤:纤维更粗壮、取向更规则,呈现典型的编织状结构。值得注意的是,这种改善并非通过激活成纤维细胞实现,因为α-SMA 与 Collagen I 的水平未受影响。研究者推测,这可能源于上皮细胞释放的重塑因子(如 MMP10、Relm-α),这些分子既能促进瘢痕降解,也与上皮肿瘤进展相关。因此,SerpinB3 在伤口修复中扮演的角色更像“信号协调者”,通过调节上皮行为与细胞间通讯,促进组织的有序重建

Serpinb3a在体加速创面闭合并优化胶原重塑

Figure 3. Serpinb3a在体加速创面闭合并优化胶原重塑

 

这项研究为 SerpinB3 在肿瘤中的长期争议提供了新解释。SerpinB3 在癌组织中的高表达,或许并非“异常激活的癌基因”,而是被癌细胞劫持的创伤修复程序。早在 2014 年,Sheshadri 等人已发现 SCCA1/SERPINB3可通过 UPR与 IL-6 通路促进 EMT 和肿瘤侵袭;2015 年 Sivaprasad 等的动物实验也表明 SERPINB3/B4 参与炎症与皮肤屏障破坏。如今,本研究揭示了它的原始生理功能——在组织受损时维持上皮再生与屏障完整性。这意味着,未来在肿瘤研究和创面修复中,SerpinB3 可能同时成为疾病标志物与治疗靶点,取决于我们如何理解并调控它。

 

关于abinScience

abinScience 品牌创立于法国斯特拉斯堡,依托该地区卓越的科研创新生态,专注于高质量生命科学试剂的研发与生产。abinScience始终秉持“Empowering Bioscience Discovery”的愿景,致力于为全球科研人员提供高效、可靠的实验解决方案,赋能前沿生命科学研究。

以下为 abinScience 提供的SERPINB3相关蛋白与抗体产品清单:

Type Catalog No. Product name
Protein HB632012 Recombinant Human SERPINB3 Protein, N-His
Antibody HB632014 Anti-SERPINB3 Polyclonal Antibody
HB632025 Anti-Human SCCA Monoclonal Antibody (1A294)
HB632015 Anti-Human SCCA Monoclonal Antibody (1A293)

立即咨询专属顾问:电话: +86-27-8743958

 
免责声明:本文基于公开文献,产品仅用于科研用途。
联系方式
微信扫一扫

返回顶部