普健生物(武汉)科技有限公司 服务热线: 18162686757
 
公司首页 公司介绍 公司动态 产品展厅 证书荣誉 联系方式 在线留言
 
 
NEWS新闻资讯

OMIP-013:13色Panel解析人T细胞分化状态

发表时间:2025-12-24

OMIP-013由Mahnke等人于2012年提出,是一个专门设计用于研究人类CD4+和CD8+ T细胞分化状态的多色流式细胞术panel。该panel为免疫学研究提供了强有力的工具,能够对多种T细胞亚群进行分类,这对于深入理解免疫反应及T细胞动态至关重要。

 

一、方案指标

靶标

荧光素

作用

Dead cells

AqBlu

排除死细胞

CD3

APC-H7

T细胞标志物

CD4

QD605

CD8

QD585

CD45RA

APC

记忆/分化标志物

CCR7

Alexa680

CD27

FITC

CD28

PE-Cy5

CD95

PE

CD31

PE-Cy7

CD57

QD705

CD127

BV421

CD244

PE-Cy5.5

 

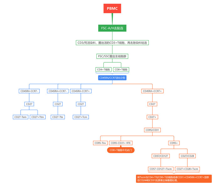
二、圈门逻辑

OMIP-013:13色Panel解析人T细胞分化状态

 

三、实验结果展示

1. PBMC去黏连,圈出活的CD3+T细胞,然后去除染料粘连,再圈出主细胞群,通过CD4/CD8分别圈出CD4+T细胞和CD8+T细胞。OMIP-013:13色Panel解析人T细胞分化状态

 

2. 分别在CD4+T细胞和CD8+T细胞中通过CCR7/CD45RA区分出不同T细胞的活化类型,然后通过CD27区分出:Tem(CD45RA-CCR7-CD27-),Ttm(CD45RA-CCR7-CD27),Tte(CD45RA+CCR7-CD27-),Tcm(CD45RA-CCR7+CD27+)

OMIP-013:13色Panel解析人T细胞分化状态

 

3. 在CD45RA+CCR7+CD27+细胞中通过CD95/CD31区分出:Tnv(CD95-),RTE(CD95-CD31+),在CD95+细胞中通过CD57/CD127圈出CD57-CD127+Tscm,还可通过CD27/CD28圈出CD27+CD28+Tscm。最后,将圈出的Tscm与CD4+T与CD8+T总细胞或者CD31+CD45RA+CCR7+亚群在CD244和CD31抗原表达做叠图处理。

OMIP-013:13色Panel解析人T细胞分化状态

 

注:RTE细胞只存在于CD4+T细胞

 

四、方案解读

1. 系统性定义T细胞分化路径:OMIP-013通过引入CD95 (Fas)和CD127 (IL-7Rα),将分化路径从一个简单的分类表,升级为一个具有发育逻辑和功能指向性的动态轨迹。这种设计使得研究者不再是简单地“数”有几个亚群,而是能够描绘一条从TSCM→TCM→TEM→TTE的动态分化路径,并能够分离出处于路径起点的、最具治疗潜力的TSCM群体进行研究。这对于理解免疫记忆的形成、疫苗反应机制以及过继性细胞治疗(如CAR-T)中细胞产品的质量评估具有重大意义。

2. 兼顾稀有亚群与功能状态:(1)识别近期胸腺迁出者(RTE),在CD4+ Na?ve T细胞(CD45RA+CCR7+)中,进一步通过CD31 (PECAM-1)的表达来界定RTE。这样可以在一次常规的T细胞分化分析中,同步评估个体的胸腺输出功能。(2)整合功能状态标记CD244,在清晰地划分出所有主要和稀有亚群后,进一步观察每个亚群内部的CD244表达水平。CD244是一个共抑制受体,它的表达与T细胞功能耗竭有关,这样可以了解不同分化阶段的T细胞的抑制性受体表达情况,能直接关联到它们的功能状态。

3. 高度结构化的实验设计理念:OMIP-013在开发过程中采用了优先级分层策略(Online Table 4),将抗体分为“必需”、“补充”和“可选”等级别,确保在有限的通道中优先保障核心标记的检测。这种思路为多色面板的构建提供了方法论参考。OMIP-013:13色Panel解析人T细胞分化状态

五、小结

OMIP-013通过其创新性的panel设计和优化的试剂组合,成功实现了T细胞分化状态的高效识别。它的最大优势在于能够详细分析T细胞的各个分化阶段,特别是对TSCM和RTE等亚群的精准识别,使得它在免疫学研究中具有广泛的应用前景。

 

参考文献

[1] Mahnke YD, Beddall MH, Roederer M. OMIP-013: differentiation of human T-cells. Cytometry A. 2012 Nov;81(11):935-6.

 

关于我们

OMIP-013:13色Panel解析人T细胞分化状态

abinScience创立于法国,专注于高质量生命科学试剂的开发与生产,立足法国斯特拉斯堡创新科技中心,以“Empowering Bioscience Discovery”为愿景。abinScience流式抗体产品覆盖常用检测指标,品类丰富,可满足多物种(Human/Mouse/Rat/Dog/Hamster/Monkey等)科研实验需求,为科研提供稳定可靠的支持

联系方式
微信扫一扫

返回顶部